摘要:本文討論的簡單電路能夠調節高亮度LED的驅動電流,該電路采用非定製、高度集成的降壓型開關(guan) 調節器(MAX5035),能夠準確地控製流過LED的電流。MAX5035 DC/DC轉換器在7.5V至76V寬輸入電壓範圍內(nei) 保持125kHz固定工作頻率,是汽車應用的理想之選。亮度控製可以通過模擬(線性調節)或低頻占空比(PWM調節)方式實現。
高亮度LED發展背景
近幾年,高亮度LED (HB LED)在各種照明係統中作為(wei) 光源日益受到青睞,這是由於(yu) 高亮度LED具有高度的可靠性,使用壽命可以達到幾十甚至幾萬(wan) 小時,比傳(chuan) 統的白熾燈或鹵素燈的使用壽命高出幾個(ge) 數量級。基於(yu) 這一優(you) 勢,高亮度LED在汽車照明、公共標示與(yu) 信號標誌以及建築照明中得到普遍應用。
高亮度LED是經過特殊處理的PN結半導體(ti) 器件,正向偏置時可發出白光、紅光、綠光或藍光(也可能產(chan) 生其它顏色光)。作為(wei) PN結它們(men) 表現出類似於(yu) 傳(chuan) 統二極管的V-I特性,但具有較高的結壓降。在正向電壓達到VF (從(cong) 紅光LED的2.5V到藍光LED的4.5V),流過LED的電流很小;一旦正向電壓達到VF,電流將迅速上升(與(yu) 傳(chuan) 統二極管相同)。因此,必須采用限流措施限製電流的上升,以防LED損壞。目前有三種基本的限流方式,表1對這三種方式進行了對比:

表1 限流方式比較
假設一個(ge) 白色LED:VF = 4V、ILED = 350mA、VIN = 12V。
高亮度LED開關(guan) 電源
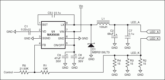
圖1是基於(yu) 固定頻率、高集成度PWM開關(guan) 轉換器MAX5035的高亮度LED電源原理圖,輸出電流可達1A。另一類似器件MAX5033的輸出電流可以達到500mA。這款基於(yu) 電感的buck調節器能夠準確控製流過LED (或幾個(ge) 串聯LED,總電壓為(wei) 12V)的電流。MAX5035的開關(guan) 頻率為(wei) 125kHz,輸入電壓範圍高達76V (需使用更高額定電壓的輸入電容和二極管)。此電路可以在較寬的輸入電壓範圍內(nei) 控製並保持恒定的LED電流。表2總結了該電路的設計規格。

圖1 基於(yu) 固定頻率、高集成度PWM開關(guan) 轉換器MAX5035的高亮度LED電源原理圖

表2 圖1電路的基本參數
利用圖1電路在控製端作用一個(ge) 電壓調節LED電流(圖2)。圖3給出了這一控製架構的效率。

圖2 利用圖1電路在控製端作用一個(ge) 電壓調節LED電流

圖3 控製架構的效率
轉載請注明出處。







相關文章
熱門資訊
精彩導讀

































關注我們

