-
華南理工大學3D打印研究獲領導和專家關注
華南理工大學楊永強教授對金屬零件3D打印有著多年的研究。2012年6月,廣東(dong) 省東(dong) 莞市與(yu) 華南理工大學共同建設華南協同創新研究院,該院承擔新材料新技術製備研究,其中包括3D打印技術。華...
2013-03-12 -
3D激光打印將進入“複製-粘貼”階段
隻要將物品放到平台上,激光儀(yi) 和攝像頭的組合就能采集到數據,並生成一個(ge) 可用於(yu) 打印的數字文件。這個(ge) 文件可被拿去3D打印機上做個(ge) 一模一樣複製品。 該更新一下複製粘貼的定義(yi) 了,以前...
2013-03-11 -
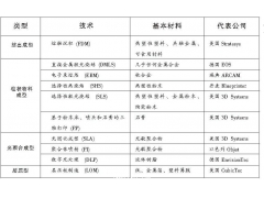
3D打印原理 材料堆積法(二)
打印帶球的哨子隻需40分鍾 郭嶠認為(wei) ,3D打印最主要的應用就是快速把產(chan) 品推向市場。傳(chuan) 統製作方式下,拿到設計後,要先建模具,再做實體(ti) ,周期都是以天計算,而且還不包括模具建錯了或者...
2013-03-11 -
3D打印原理 材料堆積法(一)
3D打印,在專(zhuan) 業(ye) 領域,它又有另一個(ge) 名稱快速成型技術。它出現於(yu) 20世紀80年代後期,是基於(yu) 材料堆積法的一種高新製造技術。這個(ge) 並不新的技術,為(wei) 何在這幾年突然火起來呢? 工業(ye) 級設備走入...
2013-03-11 -
揭秘真實的3D打印照相館
每周三下午,位於(yu) 北京DRC工業(ye) 設計創意產(chan) 業(ye) 基地的中國首家叁迪網3D打印照相館裏,總是人頭攢動,他們(men) 都是慕名而去體(ti) 驗3D照相的。本周三,記者也踏入了這個(ge) 充滿了新奇的地方。 乍一看,...
2013-03-11 -
重振製造業的戰略級技術“增材製造”(三)
重振製造業(ye) 的戰略級技術 奧巴馬政府2012年提出重振美國製造業(ye) 的一係列發展方案,將增材製造列為(wei) 11項重要技術之一。在美國政府計劃斥資10億(yi) 美元興(xing) 建15家製造業(ye) 創新研究所組成的全美製造業(ye) ...
2013-03-07 -
重振製造業的戰略級技術“增材製造”(二)
汽車和摩托車:3D打印在交通工具零部件製造中的使用機會(hui) 巨大,尤其適用於(yu) 生產(chan) 高端的專(zhuan) 業(ye) 級小型汽車零部件。目前,賓利和路虎等公司已經表明,采用3D打印技術生產(chan) 小型複雜零部件是可行...
2013-03-07 -
重振製造業的戰略級技術“增材製造”(一)
根據雅虎財經的數據,美國有兩(liang) 家高科技公司3DSystems和Stratesys在2012年度股價(jia) 出現大幅上揚,其中在納斯達克上市的Stratesys漲幅達157.8%,在紐約證交所上市的3DSystems股價(jia) 則增加了近2.5倍。而同期...
2013-03-07
排行榜
編輯推薦
關注我們









