-
大功率器件的散熱設計
隨著電子技術的不斷發展,大功率器件的發熱功耗越來越大、熱流密度不斷增加。產(chan) 品散熱設計對產(chan) 品的可靠性有著至關(guan) 重要的影響。要對大功率器件進行良好的散熱設計,首先要了解功率器件的...
2011-12-24 -
等離子電源對等離子切割機幹擾的解決辦法
問題描述: 等離子切割機用來切割鋼板,XY兩(liang) 個(ge) 軸為(wei) 步進電機,傳(chuan) 動方式為(wei) 同步帶加滑塊導軌,割槍頭的末端為(wei) 等離子發生器。現在的問題為(wei) 等離子切割機在加工過程中,等離子發生器開弧的...
2011-12-21 -
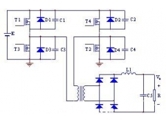
新一代直流電鍍電源——高頻開關電源
1.直流電鍍電源的發展回顧 電鍍是電能轉化為(wei) 化學能的過程,在這一過程中,金屬離子獲得電子被還原成金屬原子,金屬原子按一定規則排列形成晶體(ti) 成為(wei) 鍍層。直流電鍍電源正是提供電子的...
2011-12-20 -
高頻開關電源的EMC設計
0 引 言 目前,在計算機及外圍設備、通信、自動控製、家用電器等領域中大量使用高頻 開關(guan) 電源 ,但高頻開關(guan) 電源的突出缺點是能產(chan) 生較強的電磁幹擾(Electro Magnet-ic InteRFerence,EMI)。 由於(yu) 高...
2011-12-20 -
一種2KW高頻開關電源的設計
0引言 近年來,隨著電子技術的發展,郵電通信、交通設施、儀(yi) 器儀(yi) 表、工業(ye) 設施、家用電器等越來越多地應用開關(guan) 電源,隨著科學技術的不斷進步,對大功率電源的需求也就越來越大。與(yu) 此同...
2011-12-20 -
基於開關電源的模塊的設計
0 引 言 隨著我國科技生產(chan) 水平的不斷提高,各行各業(ye) 對供電質量的要求越來越高,而智能高頻開關(guan) 電源作為(wei) 一種繼電保護裝置和控製回路裝置,為(wei) 生活和生產(chan) 中的供電的可靠性提供了有力的保...
2011-12-20 -
電源行業加入電子商務陣營
得益於(yu) 激烈的電源行業(ye) 市場由傳(chuan) 統營銷琢漸走向網絡營銷趨勢,中小電源企業(ye) 使用電子商務作為(wei) 拓展銷售的重要渠道的意識漸強。尤其在北京、上海、深圳的優(you) 勢發達行業(ye) 電源產(chan) 業(ye) 中,電子商...
2011-12-20 -
多電源係統的監控和時序控製(二)
時序控製和監控的結合 大型固定係統,甚至某些高性能插卡,具有許多需要控製和監控的電源軌。圖4涉及到一個(ge) 具有8個(ge) 電源軌的複雜電源係統的控製。係統的核心是ADM1066它是一款靈活的高集...
2011-12-19
排行榜
編輯推薦
關注我們









