導讀
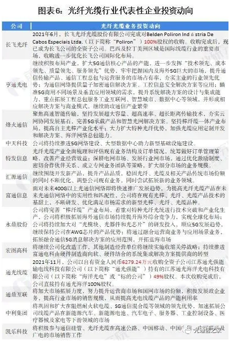
光纖光纜產(chan) 業(ye) 主要上市公司:長飛光纖(601869)、亨通光電(600487)、烽火通信(600498)、中天科技(600522)永鼎股份(600105)、通鼎互聯(002491)、中利集團(002309)等 本文核心數據:光纖光纜行業(ye) 產(chan) 業(ye) 鏈全景圖、區域熱力地圖、代表性企業(ye) 經營情況、業(ye) 務規劃 光纖光纜行業(ye) 產(chan) 業(ye) 鏈全景梳理:中遊為(wei) 光纖光纜生產(chan) 與(yu) 解決(jue) 方案的提供 光纖光纜的上遊主要有光纖預製棒(由光纖材料如四氯化鍺、特種氣體(ti) 等加工而成)、光纖塗料(主要應用於(yu) 光纖預製棒後的拉絲(si) 工藝中)、光纖束管料(束管式光纖材料)、聚乙烯(光纜產(chan) 品內(nei) 外護套材料)、光纖光纜生產(chan) 設備等,其中預製棒是重要原材料; 產(chan) 業(ye) 中遊是光纖光纜的生產(chan) 與(yu) 解決(jue) 方案的提供; 下遊應用領域包括通信行業(ye) 、汽車行業(ye) 、能源行業(ye) 、軌道交通行業(ye) (智慧交通)、海洋經濟領域(海底光纜)等。光纖光纜集采需求量的80%以上都來自通信行業(ye) ,而近年來的“光進銅退”更是助推著光纖光纜行業(ye) 的向前發展。 在光纖光纜上遊行業(ye) 中,各原材料或設備行業(ye) 均有代表性企業(ye) 。其中,光纖預製棒代表性企業(ye) 有長飛光纖、中天科技等;光纖塗料代表性企業(ye) 有飛凱材料、瀚森尤為(wei) 塗層等;光纖束管料(PBT)代表性企業(ye) 有長春集團、康輝石化等;聚乙烯代表性企業(ye) 有中海殼牌、大慶石化等;光纖光纜設備代表性企業(ye) 有大成通信、特發科技等。 中遊光纖光纜代表性生產(chan) 商有長飛光纖、亨通光電、中天科技、特發信息、富通光纖等;代表性解決(jue) 方案提供商有烽火通信、長飛光纖等。下遊代表性企業(ye) 包括下遊行業(ye) 的領先企業(ye) 。 光纖光纜行業(ye) 產(chan) 業(ye) 鏈區域熱力地圖:主要分布於(yu) 江蘇與(yu) 湖北 根據企查貓的數據,我國光纖光纜行業(ye) 企業(ye) 數量眾(zhong) 多,截至2022年1月,行業(ye) 內(nei) 在業(ye) /存續企業(ye) 超過3.9萬(wan) 家,企業(ye) 分布呈現一定區域集群特征,企業(ye) 分布數量最多的省份分別為(wei) 江蘇、廣東(dong) 與(yu) 山東(dong) 。 從(cong) 代表性企業(ye) 分布情況來看,光纖光纜行業(ye) 代表性企業(ye) 分布於(yu) 江蘇、湖北、廣東(dong) 、上海、天津等地,其中,江蘇、湖北在產(chan) 業(ye) 鏈上、中遊均有行業(ye) 內(nei) 上市企業(ye) 。 光纖光纜產(chan) 業(ye) 鏈代表性企業(ye) 經營情況 從(cong) 光纖光纜企業(ye) 經營情況來看,長飛光纖、亨通光電、烽火通信、中天科技等在光纖光纜營收方麵名列前茅。特發信息、通鼎互聯光纖光纜的產(chan) 量較大。光纖光纜產(chan) 業(ye) 鏈上的其它代表性企業(ye) 經營情況如下: 光纖光纜行業(ye) 代表性企業(ye) 投資動向 投資動向方麵,光纖光纜主要生產(chan) 企業(ye) 主要投資方向從(cong) 產(chan) 品到全球布局。其中,作為(wei) 光纖光纜產(chan) 業(ye) 的龍頭長飛光纖未來將強化主業(ye) 成本效率及技術創新的國際領先優(you) 勢,同時加大多元化及國際化的拓展力度。 以上數據參考前瞻產(chan) 業(ye) 研究院《中國光纖光纜行業(ye) 市場前瞻與(yu) 投資戰略規劃分析報告》,同時前瞻產(chan) 業(ye) 研究院還提供產(chan) 業(ye) 大數據、產(chan) 業(ye) 研究、產(chan) 業(ye) 鏈谘詢、產(chan) 業(ye) 圖譜、產(chan) 業(ye) 規劃、園區規劃、產(chan) 業(ye) 招商引資、IPO募投可研、IPO業(ye) 務與(yu) 技術撰寫(xie) 、IPO工作底稿谘詢等解決(jue) 方案。





轉載請注明出處。







相關文章
熱門資訊
精彩導讀



















關注我們

