1 引言
在電鍍行業(ye) 裏,一般要求工作電源的輸出電壓較低,而電流很大。電源的功率要求也比較高,一般都是幾千瓦到幾十千瓦。目前,如此大功率的電鍍電源一般都采用晶閘管相控整流方式。其缺點是體(ti) 積大、效率低、噪音高、功率因數低、輸出紋波大、動態響應慢、穩定性差等。
本文介紹的電鍍用開關(guan) 電源,輸出電壓從(cong) 0~12V、電流從(cong) 0~5000A 連續可調,滿載輸出功率為(wei) 60kW.由於(yu) 采用了ZVT軟開關(guan) 等技術,同時采用了較好的散熱結構,該電源的各項指標都滿足了用戶的要求,現已小批量投入生產(chan) 。
2 主電路的拓撲結構
鑒於(yu) 如此大功率的輸出,高頻逆變部分采用以IGBT為(wei) 功率開關(guan) 器件的全橋拓撲結構,整個(ge) 主電路如圖1 所示,包括:工頻三相交流電輸入、二極管整流橋、EMI 濾波器、濾波電感電容、高頻全橋逆變器、高頻變壓器、輸出整流環節、輸出LC 濾波器等。
隔直電容Cb 是用來平衡變壓器伏秒值,防止偏磁的。考慮到效率的問題,諧振電感LS 隻利用了變壓器本身的漏感。因為(wei) 如果該電感太大,將會(hui) 導致過高的關(guan) 斷電壓尖峰,這對開關(guan) 管極為(wei) 不利,同時也會(hui) 增大關(guan) 斷損耗。另一方麵,還會(hui) 造成嚴(yan) 重的占空比丟(diu) 失,引起開關(guan) 器件的電流峰值增高,使得係統的性能降低。

圖1 主電路原理圖
3 零電壓軟開關(guan)
高頻全橋逆變器的控製方式為(wei) 移相FB2ZVS 控製方式,控製芯片采用Unitrode 公司生產(chan) 的UC3875N。超前橋臂在全負載範圍內(nei) 實現了零電壓軟開關(guan) ,滯後橋臂在75 %以上負載範圍內(nei) 實現了零電壓軟開關(guan) 。圖2 為(wei) 滯後橋臂IGBT 的驅動電壓和集射極電壓波形,可以看出實現了零電壓開通。
開關(guan) 頻率選擇20kHz ,這樣設計一方麵可以減小IGBT的關(guan) 斷損耗,另一方麵又可以兼顧高頻化,使功率變壓器及輸出濾波環節的體(ti) 積減小。

圖2 IGBT驅動電壓和集射極電壓波形圖
4 容性功率母排
在最初的實驗樣機中,濾波電容C5 與(yu) IGBT 模塊之間的連接母排為(wei) 普通的功率母排。在實驗中發現IGBT上的電壓及流過IGBT的電流均發生了高頻震蕩,圖3 為(wei) 滿功率時采集的變壓器初級的電壓、電流波形圖。原因是並聯在IGBT 模塊上的突波吸收電容與(yu) 功率母排的寄生電感發生了高頻諧振。滿載運行一小時後,功率母排的溫升為(wei) 38 ℃,電容C5 的溫升為(wei) 24 ℃。

圖3 使用普通功率母排時變壓器初級電壓、電流波形
為(wei) 了消除諧振及減小功率母排、濾波電容的溫升,我們(men) 最終采用了容性功率母排,圖4 為(wei) 采用容性功率母排後滿功率時采集的變壓器初級的電壓、電流波形圖。從(cong) 圖中可以看出,諧振基本消除,滿載運行一小時後,無感功率母排的溫升為(wei) 11 ℃,電容C5的溫升為(wei) 10 ℃。

圖4 使用容性功率母排後變壓器初級電壓和電流波形
5 采用多個(ge) 變壓器串並聯結構,使並聯的輸出整流二極管之間實現自動均流
為(wei) 了進一步減小損耗,輸出整流二極管采用多隻大電流(400A) 、耐高電壓(80V) 的肖特基二極管並聯使用。而且,每個(ge) 變壓器的次級輸出采用了全波整流方式。這樣,每一次導通期間隻有一組二極管流過電流。同時,次級整流二極管配上了RC 吸收網絡,以抑止由變壓器漏感和肖特基二極管本體(ti) 電容引起的寄生震蕩。這些措施都最大限度地減小了電源的輸出損耗,有利於(yu) 效率的提高。
對於(yu) 大電流輸出來說,一般要把輸出整流二極管並聯使用。但由於(yu) 肖特基二極管是負溫度係數的器件,並聯時一般要考慮它們(men) 之間的均流。二極管的並聯方式有許多種,圖5 所示,圖a 為(wei) 直接並聯方式;圖b 為(wei) 串入電阻並聯方式;圖c 為(wei) 串入動態均流互感器並聯方式。(均以四隻二極管的並聯為(wei) 例)。

圖5 二極管的並聯方式
對於(yu) 直接並聯方式,二極管的均流效果很差,輸出電流一般限製在幾十安培到幾百安培左右,不易於(yu) 做到上千安培。在電流為(wei) 上千安培輸出的情況下,為(wei) 了達到均流的目的,可以采用串入電阻方式並聯或采用串入動態均流互感器並聯。由於(yu) 鄰近效應及趨膚效應的影響,對於(yu) 串入電阻的並聯方式,二極管的均流效果隨輸出電流的大小而改變,均流效果較差。為(wei) 達到較好均流效果,串入的電阻不宜太小,這又帶來較大的損耗。對於(yu) 串入動態均流互感器的並聯方式,可以達到較好的均流效果,但大電流互感器的製作工藝複雜,成本高,同時由於(yu) 動態均流互感器的漏感及引線電感的存在,使得二極管在關(guan) 斷時的反向尖峰電壓增高,電磁幹擾及損耗隨之增加。
為(wei) 了克服以上並聯方式的不足之處,使輸出整流二極管實現既能自動均流,降低損耗,又可以降低製作工藝的複雜性,我們(men) 設計了一種新穎的高頻功率變壓器,如圖1 所示。這種變壓器是由8 個(ge) 相同的小變壓器構成,變比均為(wei) 4∶1 ,它們(men) 的初級串聯,而次級則采用並聯結構。該變壓器采用初級自冷和次級水冷相結合的冷卻方式,這樣考慮主要在於(yu) 它們(men) 的熱損耗不同,而且可以大大簡化變壓器的製作工序。
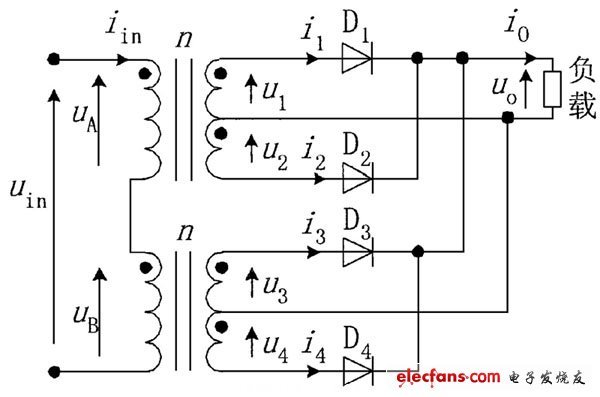
下麵以兩(liang) 個(ge) 變壓器組為(wei) 例(圖6 所示) ,說明二極管之間的均流。

圖6 多個(ge) 變壓器的連接示意圖
uin為(wei) 正時, u1 與(yu) u3 為(wei) 正,二極管D1 與(yu) D3 導通,D2 與(yu) D4 截止,此時可以得出:
#p#分頁標題#e#
當二極管的管壓降uD1 與(yu) uD3 不等時,由公式(3) 、(4) 、(5) 、(6) 可以得出,兩(liang) 個(ge) 變壓器原邊的電壓uA與(yu) uB 也不等,二極管管壓降高的變壓器原邊的電壓就高,反之亦然。由公式(1) 、(2) 得:

即流過二極管D1 與(yu) D3 的電流始終相等,實現自動均流。可見,變壓器的這種連接方式,是靠調整單個(ge) 變壓器原邊的電壓來實現輸出整流二極管的自動均流。
多個(ge) 變壓器的這種連接方式,不僅(jin) 可以使得輸出整流二極管實現自動均流,還可以使得變壓器的設計模塊化,簡化變壓器的製作工藝,降低了損耗。
與(yu) 一隻單個(ge) 變壓器相比,多個(ge) 變壓器的這種連接方式,減小了變壓器的變比,增強了變壓器原副邊的磁耦合性,減小了漏感(實際測量8 個(ge) 變壓器原邊串聯後的漏感為(wei) 6μH) ,減小了占空比的丟(diu) 失。圖7 為(wei) 滿載時變壓器初級電壓波形VP 和次級電壓波形VS ,從(cong) 圖中可以看到占空比丟(diu) 失不多(大約為(wei) 5 %) ,使得係統的性能顯著提高。

圖7 變壓器初級和次級電壓波形圖
6 控製電路的設計
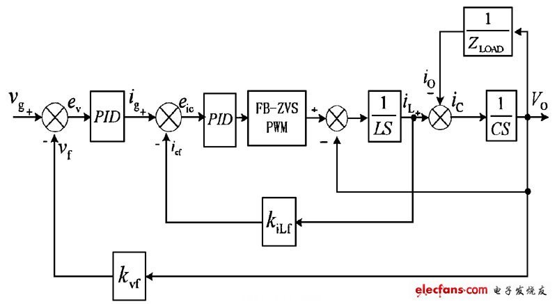
由於(yu) 在本電源中使用的開關(guan) 元件的過載承受能力有限,必須對輸出電流進行限製,因此,控製電路采用電壓電流雙環結構(內(nei) 環為(wei) 電流環,外環為(wei) 電壓環) ,調節器均為(wei) PID.圖8 為(wei) 控製電路的原理框圖。加入電流內(nei) 環後,不僅(jin) 可以對輸出電流加以限製,並且可以提高輸出的動態響應,有利於(yu) 減小輸出電壓的紋波。

圖8 控製電路的原理框圖
在實際的控製電路中采用了穩壓、穩流自動轉換方式。圖9 為(wei) 穩壓穩流自動轉換電路。其工作原理是:穩流工作時,電壓環飽和,電壓環輸出大於(yu) 電流給定,從(cong) 而電壓環不起作用,隻有電流環工作;在穩壓工作時,電壓環退飽和,電流給定大於(yu) 電壓環的輸出,電流給定運算放大器飽和,電流給定不起作用,電壓環及電流環同時工作,此時的控製器為(wei) 雙環結構。這種控製方式使得輸出電壓、輸出電流均限製在給定範圍內(nei) ,具體(ti) 的工作方式由給定電壓、給定電流及負載三者決(jue) 定。

圖9 穩壓穩流自動轉換電路
由於(yu) 本電源的容量為(wei) 60kW,為(wei) 了提高效率、減小體(ti) 積、提高可靠性,因此,采用軟開關(guan) 技術。高頻全橋逆變器的控製方式為(wei) 移相FB2ZVS 控製方式[1 ] ,它利用變壓器的漏感及管子的寄生電容諧振來實現ZVS .控製芯片采用Unitrode 公司生產(chan) 的UC3875N。通過移相控製,超前橋臂在全負載範圍內(nei) 實現了零電壓軟開關(guan) ,滯後橋臂在75 %以上的負載範圍內(nei) 實現了零電壓軟開關(guan) 。圖2 為(wei) 滯後橋臂IGBT的驅動電壓和集射極電壓波形,可以看出實現了零電壓開通。
7 總結
該電源裝置中,使用移相全橋軟開關(guan) 技術,使得功率器件實現零電壓軟開關(guan) ,減小了開關(guan) 損耗及開關(guan) 噪聲,提高了效率;設計並使用了一種新穎的高頻功率變壓器,通過調整單個(ge) 變壓器的原邊電壓使輸出整流二極管實現自動均流;設計並使用了容性功率母排,減小了係統中的振蕩,減小了功率母排的發熱。控製電路中采用了穩壓穩流自動轉換方案,實現了輸出穩壓穩流的自動切換,提高了電源的可靠性及輸出的動態響應,減小了輸出電壓的紋波。
實驗取得了令人滿意的結果,其中功率因數可達0. 92 , 滿載效率為(wei) 87 % , 輸出電壓紋波小於(yu) 25mV.不僅(jin) 如此,各項指標都達到甚至超過了用戶要求,而且通過了有關(guan) 部門的技術鑒定,現已批量投入生產(chan) 。
轉載請注明出處。







相關文章
熱門資訊
精彩導讀



















關注我們

