(3) RCD 緩衝(chong) 電路設計
為(wei) 了防止開關(guan) 管被峰值電壓擊穿,通常可以采用的方法有如下兩(liang) 種: 一是減小漏感,二是通過設計RCD 緩衝(chong) 電路吸收很高的電壓尖峰能量。雖然在變壓器的加工過程中將線圈纏緊並緊密地包圍住氣隙,然後將線圈外圍包上銅箔可以有效地減小漏感; 但變壓器漏感無法完全消失,因此需要設計RCD 電路對電壓峰值進行吸收,電路如圖3 所示。

圖3 RCD 緩衝(chong) 電路
(4) 變換電路設計
LED 路燈驅動電源所需的輸出功率較大,需要較高的轉換效率,且需要較好的調節性和較小的紋波,由於(yu) 考慮到需要將LED 照明裝置與(yu) 電網隔離,以提高安全性,所以采用單端反激式DC-DC 變換器,這種隔離式的DC-DC 變換電路的變壓器不僅(jin) 具有隔離和變壓的作用,還具有電感的特性,可以起到儲(chu) 存能量的作用,且變換器工作於(yu) 連續工作模式。這種變換器特別適用於(yu) 功率為(wei) 100 W ~ 200 W 之間的電源,且輸出電壓較高,輸出電流較小的場合。這種工作模式雖然會(hui) 使變壓器副邊的二極管損耗較大,但可以減小變壓器的鐵芯損耗。變壓器副邊產(chan) 生的串擾可以采用串聯飽和電感的方式來進行抑製。
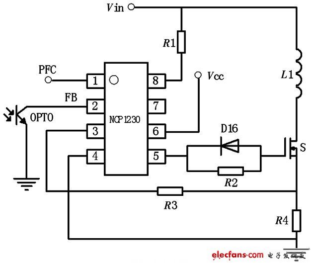
(5) PWM 控製電路設計
DC-DC 變換器的PWM 控製原理有兩(liang) 種: 電壓控製型和電流控製型。考慮到穩定性問題,我們(men) 采用電流控製型PWM 控製器,即NCP1230 模塊( 圖4) .它是一種峰值電流控製模式的PWM 控製器,具有向前極供電的功能,在空載時關(guan) 閉PFC 電路,能夠提高電源的效率。這款芯片還具有周期跳頻,內(nei) 部斜坡電壓補償(chang) ,軟啟動等一係列功能。

圖4 NCP1230 模塊PWM 控製電路
2. 3 電路的EMC 防護
LED 燈的驅動電源受安裝環境條件的影響,很容易受到電磁幹擾,特別是雷擊幹擾。為(wei) 此,驅動電源在設計階段就要考慮這個(ge) 問題,並且要達到一定的標準。例如,防雷要求要達到D 級,線線之間電壓承受± 6 kV,線地之間± 6 kV,在產(chan) 品試驗過程中,直流輸出範圍應與(yu) 正常服務條件一致: DC 輸出電壓的波動應在± 10%以內(nei) ; 在試驗過程中或試驗結束後,驅動電源運行時不應有報警、錯誤報警等等。
3 小結
隨著大功率白光LED 的發展,成本也會(hui) 降低,其驅動電源的設計也將隨之得到發展,大功率LED 應用在照明領域中,將很快成為(wei) 現實。以上提出的影響電源可靠性的幾個(ge) 關(guan) 鍵方法,來源於(yu) 我們(men) 日常實踐研究,經過一係列驗證試驗,各項性能符合要求。
轉載請注明出處。








相關文章
熱門資訊
精彩導讀


















關注我們

