3 3.3V磁放大器穩壓電路的設計
PC開關(guan) 電源中的3.3V磁放大器穩壓電路如圖3所示。磁放大器由取樣電路(R24和R26)、可調式精密並聯穩壓器(TL43 1)、磁複位控製電路(3A/40V的PNP功率管TIP32)、可控磁飽和電感器(L4)等構成。3.3V電壓經過R24和R26分壓後獲得取樣電壓UO,接至TL431的輸出電壓設定端(UREF),與(yu) TL43 1中的2.5V帶隙基準電壓進行比較後獲得誤差電壓Ur,經R27加到VT2的基極上,VT2的集電極電流經過超快恢複二極管VD9(UF4002)流到L4的右端。輸出整流管和續流二極管公用一隻由安森美公司生產(chan) 的MBR2045型20A/45V肖特基對管VD7,內(nei) 含整流管VD7a和續流二極管VD7b。C14為(wei) 輸出濾波電容器。由L6、C15構成後置濾波器。

現對磁放大器的工作原理分析如下:當單片開關(guan) 電源內(nei) 部的MOSFET導通時,輸出整流管VD7a截止,VD7b導通,由儲(chu) 存在C14、C15上的電能繼續給負載供電。此時L4對高頻開關(guan) 電流呈高阻抗。當MOSFET關(guan) 斷時,VD7a並不立即導通,而是經過一段延遲時間才能導通。由於(yu) 磁複位電流的存在,二次繞組的正向電流必須先將磁複位電流抵消掉,L2上才能流過正向電流,使L2進入磁飽和狀態並呈現低阻抗,進而VD7a導通。磁複位的持續時間即阻斷輸出的延遲時間。此後輸出被接通,除給負載供電之外,還有一部分能量儲(chu) 存在輸出濾波電容器C14、C15中,以便在VD7a截止時能維持輸出電壓不變。
舉(ju) 例說明,當負載突然變輕而導致UO1(3.3V)輸出電壓升高時,取樣電壓UQ也隨之升高,進而使誤差電壓Ur升高。Ur經過VT2、VD9輸出的磁複位電流增大,使磁複位時間延長,輸出脈衝(chong) 寬度減小,使UO1又降至3.3V。反之亦然。因此,磁放大器可等效於(yu) 一個(ge) 脈寬調製器,通過精細調節脈衝(chong) 寬度,可達到精密穩壓目的。這就是磁放大器的穩壓原理。
傳(chuan) 統的鐵氧體(ti) 磁心采用晶態結構的材料,其原子在三維空間內(nei) 做有序排列而形成點陣結構。而非晶態合金是指物質從(cong) 液態(或氣態)急速冷卻時,因來不及結晶而在常溫下原子呈無序排列狀態。非晶態合金的製造工序簡單,節能效果顯著,它屬於(yu) 新型綠色環保材料。非晶態合金具有高磁導率、高矩形比、磁心損耗低、高溫穩定性好等優(you) 點,這種材料適合製作可控磁飽和電感器,用於(yu) 計算機的ATX電源中。
L4采用美國Metglas公司生產(chan) 的MP1305P4AS型高性能非晶態合金磁環,用φ0.10mm漆包線均勻繞製7匝。常用非晶態磁環典型產(chan) 品的主要參數見附表。MP1 305P4AS型號中的“13”代表外徑為(wei) 1 3mm(標稱值), “5”代表高度為(wei) 5mm(標稱值)。其磁路長度為(wei) 3.46cm,有效橫截麵積為(wei) 0.057cm2,質量為(wei) 1.50g,飽和磁通密度為(wei) 0.57T,矩形比為(wei) 0.86,電阻率為(wei) 0.142μΩ·cm,磁心損耗為(wei) 318mW,長期工作溫度<120℃,居裏點溫度為(wei) 225℃(超過此溫度時磁滯現象會(hui) 消失)。
MP1 305P4AS的B-H曲線(亦稱磁滯回線)如圖4所示,B代表磁通密度(單位是T),H代表磁場強度(單位是A/m),圖中的實線和虛線分別對應於(yu) 100kHz、200kHz開關(guan) 頻率。

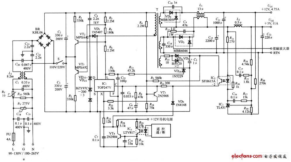
4 145W多路輸出式PC開關(guan) 電源的主電路設計
由單片開關(guan) 電源集成電路TOP247Y構成145W多路輸出式PC開關(guan) 電源的主電路如圖5所示。交流輸入電壓範圍是90~1 30V(典型值為(wei) 110V)或180~265V(典型值為(wei) 220V)。3路輸出分別為(wei) UO1(+1 2V,4.75A);UO2(+5V,1 1A),UO3(+3.3V,10A)。為(wei) 了能與(yu) AT電源兼容,高頻變壓器並沒有專(zhuan) 門的+3.3V繞組,而是利用5V繞組電壓,通過外部磁放大器電路獲得+3.3V輸出,這樣可簡化高頻變壓器的設計。利用磁放大器還能進一步提高了穩壓性能。總輸出功率為(wei) 145W,峰值輸出功率可達160W。增加了遙控通/斷電路,能遠程控製開關(guan) 電源的通、斷狀態。其電源效率η≥71%。當輸入功率僅(jin) 為(wei) 0.91W時,輸出功率可達0.5W,其功耗僅(jin) 為(wei) 0.41W,符合在這種情況下電源功耗不得超過1W的規定。S為(wei) 110V/220V交流輸入電壓選擇開關(guan) 。利用晶體(ti) 管VT2、VT3、電阻R1、R2、R3、R5和R6來代替均衡電阻,構成濾波電容C2、C3的均壓電路。

該電路能降低電阻損耗。在設計電路時,VT2采用MPSA42型高壓NPN晶體(ti) 管,VT3采用MPSA92型高壓PNP晶體(ti) 管,二者為(wei) 互補對管,主要參數如下:U(BR)CEO=300V,IC=0.5A,PD=0.625W,hPE=25倍。當S斷開時就選擇220V交流電。此時C2與(yu) C3相串聯,總電容量變成6601μF。

RV是壓敏電阻,當電網上的浪湧電壓超過275V時RV迅速被擊穿,能起到鉗位保護作用。RT為(wei) 負溫度係數的熱敏電阻,在上電時起到限流保護作用。交流輸入端的EMI濾波器由C18、 C19、C1,共模扼流圈L3、C20、C22、C23和R10組成。其中C1、C22和C23均為(wei) 安全電容(X電容)。R10為(wei) 泄放電阻,斷電時可將電容上所積累的電荷泄放掉。電源啟動時的欠電壓值是由R3、R5和R6的總串聯電阻值來決(jue) 定的,當交流電源電壓低於(yu) 180V時禁止啟動開關(guan) 電源。另外,電阻R4、R14、R23和晶體(ti) 管VT1還在X引腳構成一個(ge) 獨立的欠電壓保護電路,電源被啟動後允許在低於(yu) 140V直流電壓的情況下繼續工作。R7為(wei) 延遲電阻。
由二極管VD1、穩壓管VDz1~VDz3、C4以及二次側(ce) 電路中的R22和C9組成“穩壓管/電容複位/鉗位”保護電路。該電路能提供複位電壓,無論在何種情況下都能將漏極電壓鉗製在安全範圍以內(nei) (低於(yu) 600V)。高頻變壓器的最大磁通密度應小於(yu) 0.25T。複位電路還與(yu) 自動降低最大占空比(Dmax)的電路配合工作,防止高頻變壓器出現磁飽和現象並且避免負載短路時損壞電路。能自動降低最大占空比的電路由R8、R13,C22,VDz4和VD5構成。
遙控通/斷電路由R12、C7、R24、VT4、C15、R25、R26、光耦合器IC4和VD6組成。在開啟狀態下,IC4的輸出信號使VT4導通,X引腳就通過電阻R12、VD6和R11接控製端C。在關(guan) 閉狀態下,IC4和VT4處於(yu) 截止狀態,X引腳經過R12和R24接外部+12V待機電源,使TOP247進入關(guan) 閉狀態。+12V待機電源通過R24和VD6給TOP247的控製端提供電流,使開關(guan) 電源的功耗降至2mW。R11為(wei) 偏置電阻。
精密光耦反饋電路由光耦合器IC2(SFH615A)、可調式精密並聯穩壓器IC3(TL431)組成。該開關(guan) 電源以5V作為(wei) 主輸出,12V為(wei) 輔助輸出。3.3V則是5V繞組電壓通過外部磁放大器電路後獲得的。
轉載請注明出處。







相關文章
熱門資訊
精彩導讀



















關注我們

