在照明應用電子變換器實現中,成本製約因素驅動著技術的選擇。除下文要介紹的創新的縱向智能功率(VIPower)解決(jue) 方案外,市場上還存在另外兩(liang) 種不同的經典方法。
第一種方法是基於(yu) IC器件,與(yu) 若幹個(ge) 外部無源器件一起,驅動兩(liang) 個(ge) 高壓(通常高於(yu) 400V)功率MOS晶體(ti) 管,實現一個(ge) 半橋變換器。
第二種方法基於(yu) 兩(liang) 個(ge) 高壓雙極晶體(ti) 管和大量的無源器件,但是隻能實現前文提到的另外兩(liang) 個(ge) 解決(jue) 方案集成的具體(ti) 功能中的部分功能。雙極解決(jue) 方案被用於(yu) 成本極其低廉、性能中低的應用中。
相對於(yu) 經典的方法,本文提出了一個(ge) 創新的解決(jue) 方案,它的成本具有很強的競爭(zheng) 力,而且性能也可得到增強。
VK06TL采用意法半導體(ti) (ST)獨有的智能功率VIPower M3-3製造技術,這項技術允許在同一芯片上集成控製部分和功率級。功率級是一個(ge) “發射極開關(guan) ”,這個(ge) “發射極開關(guan) ”通過在一個(ge) 共射-共基放大器結構中放置一個(ge) 雙極高壓達林頓晶體(ti) 管和一個(ge) 低壓MOS場效應晶體(ti) 管製成的,因此,這個(ge) 解決(jue) 方案實現了雙極器件的低壓降與(yu) 斷態時高擊穿電壓之間的平衡,以及MOS場效應晶體(ti) 管的開關(guan) 速度快的特性。
由於(yu) 在關(guan) 斷狀態時,雙極晶體(ti) 管級處於(yu) 共基極模式,因此,從(cong) 雙極晶體(ti) 管的基極抽出貯存電荷的負基極電流基本上是集電極電流,因為(wei) 這個(ge) 原因,這個(ge) “發射極開關(guan) ”結構可以實現一個(ge) 很高的頻率(200kHz左右)。
這個(ge) 特性使共射-共基放大器結構的開關(guan) 性能比一個(ge) 標準雙極晶體(ti) 高出很多,可與(yu) 一個(ge) 場效應MOS晶體(ti) 管媲美。因此,我們(men) 說這個(ge) 器件沒有電荷貯存效應。這項技術的控製部分是采用BCD(雙極-互補MOS-雙擴散MOS)單元庫實現的。
熒光燈鎮流器驅動器
在VIPower M3-3技術基礎之上,我們(men) 設計了一個(ge) 熒光燈鎮流器專(zhuan) 用的驅動器(VK06TL)。這個(ge) 器件采用兩(liang) 種不同的封裝:SO-16表麵組裝封裝和ST19通孔組裝封裝。
在圖1的變換器半橋中,VK06TL被指定用於(yu) 上橋臂和下橋臂,因為(wei) 采用兩(liang) 個(ge) VK06TL,幾乎無需外部器件,隻用兩(liang) 個(ge) 二次繞組就可以導通一次側(ce) 扼流圈,所以,設計一個(ge) 效率極高而成本極低的熒光燈變換器是可行的。

圖1:M3-3 橫截麵圖
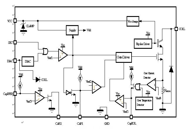
這個(ge) 變換器能夠恰當地管理一個(ge) 高端熒光燈應用的全部必備的工作條件:啟動、預熱頻率和時長控製、點火和穩態階段。這個(ge) 半橋可以實現過流保護(EOL:燈管壽命終止)、整流效應保護和過溫保護,從(cong) 而創造一個(ge) 全保護係統。如圖2:VK06TL的簡化塊圖所示,我們(men) 考慮到了以下幾個(ge) 因素:

圖2:VK06TL簡化塊圖
功率級是由一個(ge) 雙極高壓達林頓晶體(ti) 管和一個(ge) 低壓MOS場效應晶體(ti) 管組成的共射-共基放大器,這個(ge) 解決(jue) 方案實現了雙極器件的低壓降與(yu) 斷態時高擊穿電壓之間的平衡,以及MOS場效應晶體(ti) 管的開關(guan) 速度快的特性。這個(ge) 功率級由雙極晶體(ti) 管的基極上的固定電流供電,並由柵極端子控製。在導通狀態(Vg > Vthreshold),集電極電流可以通過MOS晶體(ti) 管流向集電極,貯存階段開始。
在這個(ge) 階段,發射極電流不再流動,而且集電極電流變成負基極電流。因為(wei) 發射機開關(guan) 操作,貯存時長降低到幾百納秒(無貯存效應)。一旦所有的基極電荷都被抽空,功率級就進入斷態。由於(yu) 貯存時間短,功率級能夠以高於(yu) 標準雙極晶體(ti) 管的頻率工作(最高500KHz),同時還能維持一個(ge) 很高的標準功率MOS無法達到的耐壓能力(最高1KV),而且導通損耗極低。
控製級和功率級都是由Vcc引腳供電,Vcc引腳通過一個(ge) 電阻電容(R-C)網絡與(yu) 直流總線相連。在啟動階段,電容通過一個(ge) 高阻值的電阻器充電,因此,隻需幾百微安。由於(yu) 功率雙極晶體(ti) 貯存基極電流是在通過‘Vcc充電網絡’連接Vcc引腳的電容上恢複的,因此,在工作階段,器件是自己給自己供電。
VK06TL這項特殊功能允許使用功耗更小的電阻器,而且上電橋臂電源無需充電泵。
必須從(cong) 連接二次繞組的SEC引腳觸發、接通這個(ge) 器件,同時,啟動振蕩電路還需要一個(ge) 二極管交流開關(guan) 管的功能。通過SEC引腳,係統可以負載諧振頻率振蕩,同時,通過CAP1、CAP2和CapPREH引腳管理預熱和穩態頻率。特別是,CapPREH引腳上的電容器用於(yu) 設定預熱時長。
通過CapEOL引腳,係統可以確保燈管壽命終止(EOL)和過溫保護功能。如果檢測到這些故障功能中的任意一個(ge) ,CapEOL電容器就會(hui) 被充電,引起功率級關(guan) 斷閂鎖。CapEOL的電容值用於(yu) 設定保護時間。
值得再次強調的是,這個(ge) 單片方法無需外部電阻器和連接器就實現了功率級電流檢測。此外,如上文所述,隻需一個(ge) 單片器件就可以集成一個(ge) 溫度保護電路。
兩(liang) 個(ge) 高壓二極管用於(yu) 續流和二極管交流開關(guan) 管通道,直流總線上的典型電壓是400V,因為(wei) 在多數應用中,需要連接一個(ge) PFC級(功率因數控製器),同時,這個(ge) 器件的集電極-源極擊穿電壓保證在最高600V。

圖3:VK06TL應用原理圖
應用電路板
目前開發出了兩(liang) 個(ge) 參考板:一個(ge) 使用SO-16封裝(表麵安裝封裝),另一個(ge) 使用SIP9封裝(通孔封裝)。兩(liang) 個(ge) 電路板都基於(yu) 圖3所示的原理圖。
應用提示
為(wei) 了測試電路板的目的,在輸入端子連接一個(ge) 電解電容(10μF, 450V)十分重要,以便旁通直流電源電壓與(yu) 電路板之間連線上出現的寄生電感。
預熱頻率必須固定,以確保電流值足以預熱陰極,而不會(hui) 導致燈管點火。
參考電路板的預熱頻率大約59KHz,峰流大約800mA。由於(yu) 諧振電容C=8.2nF,在預熱階段,它的電壓低於(yu) 一個(ge) 58W T8燈管的預熱額定電壓(350V峰壓)。預熱時長大約0.84s。
采用表麵組裝封裝電路板上的主波形的穩態階段:工作頻率大約為(wei) 34KHz,峰流大約為(wei) 700mA。
參考電路板的熱分析
我們(men) 對圖3中電路板進行了熱分析,同時測量了器件的溫度。每個(ge) 器件的散熱銅麵積大約100mm2。溫度是通過在SO-16封裝頂部放置K型熱電耦測量的。測量環境有種不同的外界溫度:室溫(大約25oC)和外界溫度(50oC)測量結果見匯總表1:

表1:器件外殼溫度
結論
本文簡要介紹了ST開發的采用固定頻率半橋拓撲驅動線性熒光燈管的創新解決(jue) 方案。
采用了係統芯片的方法:在同一個(ge) 芯片上集成控製部分、保護電路和功率級。
由於(yu) 采用這種單片電路的方法,係統可靠性得到了提高,此外,係統集成和超小型封裝還實現了更小、更便宜的應用電路板,向係統微型化邁出了一大步。
轉載請注明出處。







相關文章
熱門資訊
精彩導讀



















關注我們

