順應消費者對更佳用戶體(ti) 驗和智能自動化控製的需求,光學接近式傳(chuan) 感器已經廣泛應用到具備臉部檢測、手部動作和距離檢測等各種技術上,例如智能手機、液晶電視顯示屏、計算機和鍵盤背光顯示、數碼相機取景器、自動光度切換和衛生間龍頭控製等應用。
本文將介紹接近式傳(chuan) 感器的工作原理,以及使用時在信號放大、濾波和信號調整方麵所麵臨(lin) 的挑戰。此外,也將討論設計工程師如何通過使用全方位的接近式傳(chuan) 感器方案解決(jue) LED長時間高電流保護、陽光和環境光源消除等問題,確保光學接近式傳(chuan) 感器的穩固性和性能。
反射型光學接近式傳(chuan) 感器介紹和工作原理
光學接近式傳(chuan) 感器基本上是由紅外LED發射器和PIN光檢測器所組成,圖1為(wei) 典型接近式傳(chuan) 感器的功能方塊圖。

圖1 接近式傳(chuan) 感器的功能方塊圖
作為(wei) 電到光的轉換器,LED發射器會(hui) 發射紅外脈衝(chong) ,並通過提供由光轉換回到電氣信號的光二極管檢測器感應由遮蔽物體(ti) 或表麵反射的紅外脈衝(chong) ,請參考圖2中的功能方塊圖說明。

圖2 接近式傳(chuan) 感器的工作原理圖
接近式傳(chuan) 感器的基本工作原理非常簡單,紅外脈衝(chong) 由LED發射器發出,到達離開傳(chuan) 感器特定檢測距離的障礙物體(ti) 或表麵,並發生穿透、散射或反射回到光二極管檢測器,接著光二極管會(hui) 產(chan) 生可以通過外部負載電阻轉換成為(wei) 輸出電壓的光電流,輸出光電流的大小則由檢測距離和LED的驅動電流大小決(jue) 定,在特定LED光度輸出條件下,物體(ti) 或表麵越接近傳(chuan) 感器,反射的光強度越高,因此光二極管傳(chuan) 感器所提供的光電流輸出也越大。
接近式傳(chuan) 感器信號放大、濾波和信號調整麵臨(lin) 的挑戰
在實際設計上,接近式感應電路可能非常複雜,目前的設計大多采用分立方案實現,通常會(hui) 在光學接近式傳(chuan) 感器的輸入和輸出加上信號調整電路來強化傳(chuan) 感器的能力和相率,以便在盡可能遠檢測距離檢測到物體(ti) ,為(wei) 微控製器提供可靠且適當的輸出信號。
在輸入端,由LED發射器所產(chan) 生的光脈衝(chong) 強度基本上由LED的電源大小決(jue) 定,通常產(chan) 生電氣脈衝(chong) 信號的微控製器並無法提供足夠驅動LED的電流,因此會(hui) 加上如晶體(ti) 管等的電流放大電路。
LED長時間高電流保護的重要性,高PSSR:要避免LED導通時間過長造成壽命縮短,我們(men) 可以加入長時間高電流保護電路,這個(ge) 電路可以避免LED上出現不必要的長脈衝(chong) 寬度。
接近式傳(chuan) 感器的電源輸入電路也必須具備高紋波抑製能力,以避免因輸入電壓變化所造成的波動。
陽光和環境光消除的重要性:環境光和人工光源,例如白熾燈和熒光燈可能會(hui) 影響光二極管檢測器的靈敏度,任何由光二極管檢測器所感應到的雜散陽光或明亮背光將會(hui) 產(chan) 生不小的持續直流或低頻尖峰電壓,另外,由於(yu) 大部分的陽光都包含有一定數量的紅外光,因此普通的濾波電路並無法有效地降低噪聲。
在接近式傳(chuan) 感器輸出上通常會(hui) 希望有幹淨的光電流輸出,因此必須在輸出電路上設計帶有超窄帶寬特性並匹配目標噪聲波長的複雜濾波電路以進行陽光消除,請參考圖3。

圖3 加入陽光消除電路的接近式傳(chuan) 感器工作原理圖
信號放大的重要性:要讓微控製器可靠並適當地讀取,通常微小的輸出光電流必須經過放大電路進一步放大。
適當信號形式接口的重要性:在放大後,輸出光電流信號可以連接到電流電壓轉換電路以提供電壓輸出信號,同樣地,也可以依目標控製功能的形式加入其他電路,例如滯環比較器和施密特觸發器。
印刷電路板占用空間和實現成本的重要性:通常LED驅動電路、放大電路和窄帶寬濾波電路采用分立電路設計,從(cong) 而導致PCB費用和實現成本昂貴。
如何選用反射型集成接近式傳(chuan) 感器
集成型光學接近式傳(chuan) 感器的最重要好處是不用接觸,由於(yu) 在傳(chuan) 感器和物體(ti) 間沒有實體(ti) 接觸,因此可以避免汙染。帶魯棒性屏蔽的光隔離可以帶來幾近於(yu) 零的光學互擾、更低的功耗、更小的尺寸以及優(you) 化的檢測距離,從(cong) 而使得集成反射型傳(chuan) 感器的市場接受度更高,不過集成型接近式傳(chuan) 感器的檢測範圍固定,因此在選擇上就必須依應用的形式決(jue) 定。
通過全方位光學接近方案加快產(chan) 品上市速度
安華高科技(Avago Technologies)光學接近式傳(chuan) 感器方案可針對各種應用提供智能感應,該方案包含接近式傳(chuan) 感器和信號調整芯片,完整的方案提供有以下幾個(ge) 重要優(you) 點:
1.加強性能和魯棒性
2.適合低功耗應用
3.加快產(chan) 品上市速度
4.提高設計靈活度
Avago的APDS-9700是一款通過提供適當信號調整,例如以足夠電流驅動發射器並強化傳(chuan) 感器輸出來向微控製器提供適當且可靠的連接,增強光學傳(chuan) 感器電路性能和魯棒性的ASIC。除了為(wei) 物體(ti) 檢測係統添加智能外,該芯片同時還能處理環境光幹擾問題,而且其小型且緊湊的QFN封裝(2x2mm)更是有效降低電路板占用空間並節省外部元器件需求。
圖4顯示了APDS-9700信號調整芯片的功能方塊圖。

圖4 APDS-9700信號調整芯片功能方塊圖
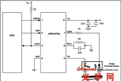
使用HSDL-9100和APDS-9700的接近感應應用電路
圖5為(wei) 使用Avago APDS-9700信號調整芯片搭配Avago HSDL-9100構成的接近感應應用電路參考設計,在這個(ge) 設計中,接近式傳(chuan) 感器的發射器以脈衝(chong) 串信號、掃頻(chirp)信號或偽(wei) 隨機信號方式送出串行脈衝(chong) ,通過特定檢測距離,並由障礙物體(ti) 或表麵反射回到接收器。

圖5 使用Avago APDS-9700信號調整芯片和HSDL-9100接近式傳(chuan) 感器的
光學接近感應設計
在這個(ge) 設計範例中,脈衝(chong) 由預編程的微控製器產(chan) 生,接著送入APDS-9700的LEDON引腳。想要適當運行,脈衝(chong) 寬度應該要大於(yu) 1μs。
當LEDON引腳上的開關(guan) 脈衝(chong) 由邏輯高電平變成低電平或由低電平變成高電平時,可能會(hui) 在電源Vcc上產(chan) 生尖峰電壓,主要原因是內(nei) 置的紅外LED驅動電路以高電流工作,這個(ge) 高電流會(hui) 受到電感影響形成“彈跳與(yu) 反彈跳”效應,在快速開關(guan) 過程中造成尖峰電壓。感應的電感值可能由芯片內(nei) 部焊線、外部測試探針甚至是連接到電源的導線產(chan) 生,由於(yu) 尖峰電壓可能造成芯片發生錯誤甚至造成損壞,因此加入了CX1和CX2去耦合電容來吸收這些尖峰電壓,在這個(ge) 應用中,建議使用100nF的CX1與(yu) 6.8μF的CX2。#p#分頁標題#e#
LEDA是驅動紅外發射器的輸出引腳,R1則是用來控製流經紅外發射器電流的限流電阻,R1阻值越高,流經紅外發射器的電流越小,對於(yu) 物體(ti) 檢測距離較短的部分應用,並不需要高電流,降低流經發射器的電流有助於(yu) 降低電源電壓的尖峰電壓。
光檢測器的陰極則直接連接到APDS-9700的PD引腳。
電阻R3和電容CX3並聯並連接到PFILT引腳,形成產(chan) 生輸出電壓VPFILT的積分電路,由內(nei) 部電壓電流轉換器所提供的電流通過這個(ge) 積分電路以特定時間常數進行充放電動作。
PFILT模擬輸出引腳可以連接到微控製器的模數轉換器,將持續變化的電壓轉換成為(wei) 二進製數字形式,這些二進碼可以在PC、LED或LCD麵板上顯示檢測距離。
除了提供PFILT引腳的輸出電壓外,積分電壓VPFILT同時也連接到滯環比較器的輸入,當滯環比較器的輸入到達預先設定的參考閥值電壓VTH時,會(hui) 在輸出產(chan) 生邏輯高電平到低電平的變化,否則會(hui) 產(chan) 生低電平到高電平變化,因此光二極管檢測器輸出的改變會(hui) 在DOUT引腳上以數字輸出呈現,由於(yu) DOUT是一個(ge) 開集引腳,因此需要在DOUT上連接一個(ge) 上拉電阻R2到電源Vcc。
DOUT數字輸出引腳可以連接到微控製器、LED或開關(guan) ,以便提供是否感應到物體(ti) 的狀態。
APDS-9700擁有ENB引腳,可以讓使用者在器件不需工作時關(guan) 閉芯片以節省功耗,當ENB引腳為(wei) 高電平時,器件將關(guan) 閉,當ENB引腳為(wei) 低電平時器件將啟動並020回複正常工作,這些動作可以使用狀態機實現,而動作的順序則可以通過微控製器編程進行控製。
轉載請注明出處。







相關文章
熱門資訊
精彩導讀



















關注我們

