您曾經是否需要過一款簡單、低成本的鎖存電路?圖 1 顯示的就是這樣一款電路,它隻需幾元錢的組件便可以提供電源故障保護,基本上是一個(ge) 可控矽整流器(SCR),結合了一些離散組件。兩(liang) 個(ge) 晶體(ti) 管正常情況下為(wei) 關(guan) 閉狀態。若想開啟鎖存,您需要將 PNP 基極驅動為(wei) 低電平,或者將 NPN 基極驅動為(wei) 高電平,直至其中一個(ge) 晶體(ti) 管開啟。這樣會(hui) 形成集電極電流,讓另一個(ge) 晶體(ti) 管也開啟,從(cong) 而進一步開啟初始晶體(ti) 管。電路以一種再生方式執行鎖存操作。電流僅(jin) 受限於(yu) 電源阻抗和晶體(ti) 管特性,從(cong) 而允許電路對電容器快速放電。
這種電路的一個(ge) 有趣特性是,您可以通過選擇電阻器值建立 SCR 的保持電流。為(wei) 了讓鎖存電路在觸發以後仍然保持開啟,兩(liang) 個(ge) 基極發射極結點必須要有足夠的電壓(~0.7 V)讓其保持開啟狀態。這就意味著,如果向它提供的電流為(wei) Vbe / R1 + Vbe / R2以上,則電路鎖存。如果鎖存電路連接一個(ge) 小電流的電容器,則鎖存電路對該電容器放電。一旦電路的電流減少至保持電流以下,它便關(guan) 閉。

圖1使用離散組件構建一個(ge) 具有受控保持電流的SCR
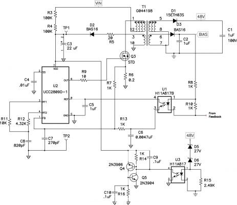
圖 2 顯示了這種電路一個(ge) 很好使用方法。圖中所示為(wei) 一個(ge) 高壓輸入、48-V 輸出反向轉換器,它在出現由控製電路故障引起的輸出過電壓狀態時,利用SCR 來關(guan) 閉電源。輸入電壓首次施加於(yu) 電路時,流經 R3 和 R4 的電流便對大容量電容器 C3 充電。當 C3 的電壓達到足夠高時,控製 IC 便開始工作,對功率 FET Q3 進行開關(guan) 操作,並將能量傳(chuan) 送給輸出端。通過控製 U1 的電流,實現對輸出電壓的調節,從(cong) 而控製通過變壓器傳(chuan) 輸的能量。這種電路還通過 U3 提供隔離式過電壓保護。我們(men) 選擇使用了齊納二極管 D5 和 D6,它們(men) 在正常工作期間不導電。在出現過電壓的情況下,它們(men) 便開始導電,壓製光耦合器 U3 的電流。U3 觸發由 Q4 和 Q5 組成的鎖存電路。鎖存電路對偏置電容器 C3 放電,而當 VDD 電壓達到 U2 的欠壓停止點時 U2 停止工作。
在電壓接近 1 伏以前,鎖存電路持續對偏置電容器放電。這樣,R3、R4、R14 和R16 的值變得很重要。R3和R4限製輸入線路的有效電流,而 R14 和 R16 決(jue) 定了鎖存電路中要求保持電流的多少。如果 R14 和 R16 的價(jia) 值較小,則鎖存電路關(guan) 閉,偏置電容器充電,同時電源嚐試再次提供輸出功率。
若出現故障,這種方法可提供連續重試的功能。如果電阻器的價(jia) 值足夠大,則鎖存保持開啟,並且需要重啟電源來對其進行重置。在這種情況下,便沒有連續重試。該電路中另一個(ge) 重要的組件是R5,它在鎖存電路開啟後限製偏置電源。正常情況下,需要使用這種組件來防止檢測到峰值偏壓。

圖 2 編程實現 SCR 的鎖存控製
使用這種電路的方法有很多,特別是在您使用升降沿來觸發它時。例如,在 Q5 偏壓和基極之間連接一個(ge) 齊納二極管,便可以在一次側(ce) 實現過電壓保護。您可以使用一個(ge) 負向變換的溫度傳(chuan) 感器來驅動 Q4 的基極。或者,您也可以在二次側(ce) 使用一個(ge) 比較器,通過一個(ge) 與(yu) 圖 2 所示極為(wei) 類似的光耦合器,實現一種非常精確的過電流關(guan) 閉功能。
總之,這種由 0.03美元的晶體(ti) 管組成的鎖存電路,非常通用。它可以通過負向或者正向轉換觸發,可以鎖存,也可不鎖存,具體(ti) 可根據您的電阻器值而定。下次,我們(men) 將比較非連續和連續電源的瞬態響應,說明效率並非是使用同步整流器的唯一原因。
轉載請注明出處。







相關文章
熱門資訊
精彩導讀



















關注我們

