1 引言
開關(guan) 電源的輸入電路大都采用整流加電容濾波電路。在輸入電路合閘瞬間,由於(yu) 電容器上的初始電壓為(wei) 零會(hui) 形成很大的瞬時衝(chong) 擊電流(如圖1所示),特別是大功率開關(guan) 電源,其輸入采用較大容量的濾波電容器,其衝(chong) 擊電流可達100A以上。在電源接通瞬間如此大的衝(chong) 擊電流幅值,往往會(hui) 導致輸入熔斷器燒斷,有時甚至將合閘開關(guan) 的觸點燒壞,輕者也會(hui) 使空氣開關(guan) 合不上閘,上述原因均會(hui) 造成開關(guan) 電源無法正常投入。為(wei) 此幾乎所有的開關(guan) 電源在其輸入電路設置防止衝(chong) 擊電流的軟起動電路,以保證開關(guan) 電源正常而可靠的運行。

圖1 合閘瞬間濾波電容電流波形
2 常用軟起動電路
(1)采用功率熱敏電阻電路
熱敏電阻防衝(chong) 擊電流電路如圖2所示。它利用熱敏電阻的Rt的負溫度係數特性,在電源接通瞬間,熱敏電阻的阻值較大,達到限製衝(chong) 擊電流的作用;當熱敏電阻流過較大電流時,電阻發熱而使其阻值變小,電路處於(yu) 正常工作狀態。采用熱敏電阻防止衝(chong) 擊電流一般適用於(yu) 小功率開關(guan) 電源,由於(yu) 熱敏電阻的熱慣性,重新恢複高阻需要時間,故對於(yu) 電源斷電後又需要很快接通的情況,有時起不到限流作用。

圖2 采用熱敏電阻電路
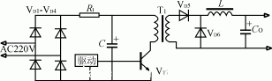
(2)采用SCRR電路
該電路如圖3所示。在電源瞬時接通時,輸入電壓經整流橋VD1VD4和限流電阻R對電容器C充電。當電容器C充電到約80%的額定電壓時,逆變器正常工作,經主變壓器輔助繞組產(chan) 生晶閘管的觸發信號,使晶閘管導通並短路限流電阻R,開關(guan) 電源處於(yu) 正常運行狀態。

圖3 采用SCRR電路
這種限流電路存在如下問題:當電源瞬時斷電後,由於(yu) 電容器C上的電壓不能突變,其上仍有斷電前的充電電壓,逆變器可能還處於(yu) 工作狀態,保持晶閘管繼續導通,此時若馬上重新接通輸入電源,會(hui) 同樣起不到防止衝(chong) 擊電流的作用。
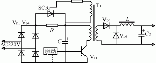
(3)具有斷電檢測的SCRR電路
該電路如圖4所示。它是圖3的改進型電路,VD5、VD6、VT1、RB、CB組成瞬時斷電檢測電路,時間常數RBCB的選取應稍大於(yu) 半個(ge) 周期,當輸入發生瞬間斷電時,檢測電路得到的檢測信號,關(guan) 閉逆變器功率開關(guan) 管VT2的驅動信號,使逆變器停止工作,同時切斷晶閘管SCR的門極觸發信號,確保電源重新接通時防止衝(chong) 擊電流。

圖4 具有斷電檢測的SCRR電路
(4)繼電器K1與(yu) 電阻R構成的電路
該電路原理圖如圖5所示。電源接通時,輸入電壓經限流電阻R1對濾波電容器C1充電,同時輔助電源VCC經電阻R2對並接於(yu) 繼電器K1線包的電容器C2充電,當C2上的充電電壓達到繼電器的動作電壓時,K1動作,旁路限流電阻R1,達到瞬時防衝(chong) 擊電流的作用。通常在電源接通之後,繼電器K1動作延時0.3~0.5秒,否則限流電阻R1因通流時間過長會(hui) 燒壞。

圖5 由繼電器與(yu) 電阻構成的電路
然而這種簡單的RC延遲電路在考慮到繼電器吸合電壓時還必須顧及流過線包的電流,一般電阻的阻值較小而電容的容量較大,延遲時間很難準確控製,這主要是電容容量的誤差和漏電流造成,需要仔細地挑選和測試。同時繼電器的動作閾值取決(jue) 於(yu) 電容器C2上的充電電壓,繼電器的動作電壓會(hui) 抖動及振蕩,造成工作不可靠。
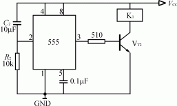
(5)采用定時觸發器的繼電器與(yu) 限流電阻的電路
該電路如圖6所示(僅(jin) 畫出定時電路,主電路同圖5),它是圖5的改進型電路。電源接通時,輸入電壓經整流橋和限流電阻R1對C1充電,同時定時時基電路555的定時電容C2由輔助電源經定時電阻R2開始充電,經0.3秒後,集成電路555的2端電壓低於(yu) 二分之一電源電壓,其輸出端3輸出高電平,VT2導通,繼電器K1動作,限流電阻R1被旁路,直流供電電壓對C1繼續充電而達到額定值,逆變器處於(yu) 正常工作狀態。由於(yu) 該電路在RC延遲定時電路與(yu) 繼電器之間插入了單穩態觸發器和電流放大器,確保繼電器動作幹脆、可靠,有效地起到防止衝(chong) 擊電流的效果,而不會(hui) 像圖5電路那樣由於(yu) 繼電器動作的不可靠性而燒壞限流電阻及繼電器的自身觸點。

圖6 定時電路
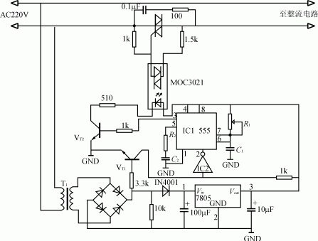
(6)過零觸發的光耦可控矽與(yu) 雙向可控矽構成的電路
該電路如圖7所示。集成穩壓器輸出穩定的5V電壓,為(wei) 軟起動電路提供電源電壓。晶體(ti) 管VT1、反相器IC2構成過零觸發電路,IC1555構成單穩態觸發器,R1、C1為(wei) 定時周期,但因5端至1端接有延遲電路R2、C2,所以555是逐步達到滿周期的。當電網電壓過零時,晶體(ti) 管VT1截止,反相器IC2輸出低電平,起動定時電路555工作,軟起動延遲時間由時間常數R1C1及R2C2共同決(jue) 定。

圖7 過零觸發的光耦可控矽與(yu) 雙向可控矽構成的電路
轉載請注明出處。







相關文章
熱門資訊
精彩導讀



















關注我們

