-
麵臨淘汰的燈泵浦激光打標機
為(wei) 什麽(me) 說燈泵浦激光打標機麵臨(lin) 淘汰呢,主要是現在激光打標機發展迅速,從(cong) 壽命,工作效率、維護方麵都有了非常大的改進,我們(men) 回顧一下燈泵浦激光打標機的一些知識: 燈泵浦YAG激光打標...
2011-12-05 -
激光介質、激勵源和諧振腔
1、激光工作介質 激光的產(chan) 生必須選擇合適的工作介質,可以是氣體(ti) 、液體(ti) 、固體(ti) 或半導體(ti) 。在這種介質中可以實現粒子數反轉,以製造獲得激光的必要條件。 顯然亞(ya) 穩態能級的存在,對實現...
2011-12-05 -
德州儀器推出麵向高電流 DC/DC 應用的功率MOSFET
德州儀(yi) 器 (TI) 宣布麵向高電流 DC/DC 應用推出業(ye) 界第一個(ge) 通過封裝頂部散熱的標準尺寸功率 MOSFET產(chan) 品係列。相對其它標準尺寸封裝的產(chan) 品,DualCool NexFET 功率 MOSFET有助於(yu) 縮小終端設備的尺寸,同...
2011-12-05 -
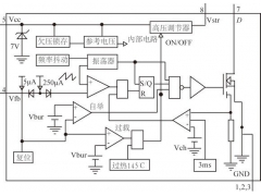
使用簡易鎖存電路保護電源
您曾經是否需要過一款簡單、低成本的鎖存電路? 圖 1 顯示的就是這樣一款電路,它隻需幾元錢的組件便可以提供電源故障保護,基本上是一個(ge) 可控矽整流器(SCR),結合了一些離散組件。兩(liang) 個(ge) ...
2011-12-05 -
非線性光學晶體現狀及發展趨勢
非線性光學晶體(ti) 是重要的光電信息功能材料之一,是光電子技術特別是激光技術的重要物質基礎,其發展程度與(yu) 激光技術的發展密切相關(guan) 。 非線性光學晶體(ti) 材料可以用來進行激光頻率轉換,擴...
2011-12-04 -
激光介質、激勵源和諧振腔
1、 激光 工作介質 激光的產(chan) 生必須選擇合適的工作介質,可以是氣體(ti) 、液體(ti) 、固體(ti) 或 半導體(ti) 。在這種介質中可以實現粒子數反轉,以製造獲得激光的必要條件。 顯然亞(ya) 穩態能級的存在,對實...
2011-12-01 -
嵌入式係統中小功率開關電源的設計
0 引言 隨著計算機技術、半導體(ti) 技術以及電子應用技術的發展, 嵌入式 係統以其體(ti) 積小、可靠性高、功耗低、軟硬件集成度高等特點廣泛應用於(yu) 工業(ye) 控製、過程控製、儀(yi) 器儀(yi) 表、航天航空、汽...
2011-11-30 -
電源中常用的總線技術
1 前言 隨著IT技術對電源技術的滲透,數字電源技術應運而生,由於(yu) 數字電源的控製靈活、結構變化靈活、調節、維護方便和造價(jia) 低的一係列優(you) 點,代表了電源技術的發展方向。而在數字電源中...
2011-11-30
排行榜
編輯推薦
關注我們









