-
倍加福使用激光光電傳感器進行三維測量
路徑矯正、邊緣或間隙檢測、容積測量或誤差驗證,現代視覺應用有著形形色色的任務和要求。Pepperl+Fuchs(倍加福)開發了強大而可靠的激光光電傳(chuan) 感器LineRunner 300 (LR300)來迎接這些挑戰。 在...
2011-12-21 -
LSM 780激光共聚焦係統
繼LSM 710成為(wei) 共聚焦顯微鏡市場新標竿之後,卡爾蔡司(Carl Zeiss)再度推出采用磷砷化镓(GaAsP)檢測器的LSM 780 激光 共聚焦顯微鏡,其靈敏度為(wei) 其他市售共聚焦顯微鏡無法匹敵。 這款共聚焦顯...
2011-12-21 -
丹麥科技大學(DTU)納米化學係使用NanoSight的NTA係統進行納米顆粒特性分析測量
NanoSight,全球獨一無二的納米顆粒特性測量技術的領先製造商,介紹了在哥本哈根DTU的納米化學係如何利用納米顆粒追蹤分析(NTA)技術,開展科研和教學項目。DTU化學係的納米化學實驗組,...
2011-12-19 -
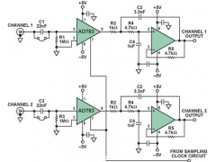
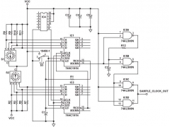
通過前端將PC聲卡變成高速采樣示波器的方法(二)
采樣時鍾發生器示例 AD783要求一個(ge) 寬度為(wei) 150 ns至250 ns的窄正采樣脈衝(chong) 。為(wei) 使顯示的波形保持穩定,無來回跳動,采樣脈衝(chong) 必須非常穩定,抖動很低。這一要求往往將可能的時鍾選擇限定於(yu) 晶體(ti) ...
2011-12-19 -
通過前端將PC聲卡變成高速采樣示波器的方法(一)
有多種軟件包可以使個(ge) 人 計算機 (PC)中的立體(ti) 聲聲卡提供類似 示波器 的 顯示 ,但低采樣速率、高分辨率模數轉換器(ADC)和交流耦合前端最適合20 kHz及以下的可用帶寬。現在,這種有限的...
2011-12-19 -
DC偏置電源對運算放大器性能參數的影響
本文闡述了直流偏置 電源 對敏感模擬應用中所使用運算放大器 (op amp) 產(chan) 生的影響,此外還涉及了電源排序及直流電源對輸入失調電壓的影響。另外,本文還介紹了一種通過線性穩壓器(一...
2011-12-19 -
單電源運算放大器的偏置與去耦電路設計研究(二)
齊納二級管偏置電路 表3:電路參數及期間參數選擇。 雖然電阻偏置電路技術成本很低,並且始終能保持運放輸出控製在Vs/2,但運放的共模抑製能力完全依靠RA/RB與(yu) C2構成的RC時間常數。通過使...
2011-12-19 -
單電源運算放大器的偏置與去耦電路設計研究(一)
目前在許多手持設備、汽車以及 計算機 等設備隻用單 電源 供電,但是單電源容易出現不穩定問題,因此需要在電路外圍增加輔助器件以提高穩定性。在電路圖1中展示了單電源供電運算放大器...
2011-12-19
排行榜
編輯推薦
關注我們









