本文闡述了直流偏置電源對敏感模擬應用中所使用運算放大器 (op amp) 產(chan) 生的影響,此外還涉及了電源排序及直流電源對輸入失調電壓的影響。另外,本文還介紹了一種通過線性穩壓器(一般不具有追蹤能力)輕鬆實施追蹤分離電源的方法,以幫助最小化直流偏置電源帶來的一些不利影響。
在許多運算放大器電路中,直流偏置電源會(hui) 影響運算放大器的性能,特別是在與(yu) 高位計數模數轉換器 (ADC) 一起使用或者用於(yu) 敏感傳(chuan) 感器電路的信號調節時。直流偏置電源電壓決(jue) 定放大器的輸入共模電壓以及許多其他規範。
在上電期間,必須協調直流偏置電源的順序來防止運算放大器鎖閉。這樣會(hui) 毀壞、損壞或者阻止運算放大器正常運行。本文解釋了追蹤電源對運算放大器的重要性,並介紹了一種利用通常不具有追蹤能力的線性穩壓器輕鬆實施一個(ge) 追蹤分離電源的方法。
給一個(ge) 運算放大器供電有兩(liang) 種常見方法。第一種也是最簡單的一種方法是使用一個(ge) 單一正電源,如圖 1 (a) 所示。第二種方法是使用一個(ge) 分離(雙)電源(如圖1 (b) 所示),其同時具有一個(ge) 正電壓和一個(ge) 負電壓。這種分離電源在許多模擬電路中都非常有用,因為(wei) 它允許包括零電壓電位的輸入信號或者在正與(yu) 負之間搖擺的輸入信號。

圖 1 運算放大器供電選項
不管使用哪一種方法,輸入共模電壓都由電源電壓決(jue) 定。輸入共模電壓隻是兩(liang) 個(ge) 電壓的算術平均數。方程式 1 可用於(yu) 計算輸入共模電壓,其中 VP 為(wei) 正電壓軌的值,而 VN 為(wei) 負電壓軌的值。
就一個(ge) 單電源係統而言,VN 始終為(wei) 零,因為(wei) 運算放大器的負電源軌連接到接地電位。

利用圖 1 所示數值,單電源運算放大器具有一個(ge) 7.5V 的輸入共模電壓,而分離電源運算放大器有一個(ge) 0V 的輸入共模電壓。
一些運算放大器可以工作在單電源結構也可以工作在分離電源結構中。一些運算放大器甚至可以同非對稱分離電源(VP 大小與(yu) VN 不等)一起工作。所有情況下,設計人員都需要驗證運算放大器是否能夠支持期望的電源配置結構。
另外,許多運算放大器都具有使用分離電源的特點。因此,如果一個(ge) 運算放大器專(zhuan) 為(wei) 單電源結構中分離電源運行而設計,則可能會(hui) 存在一些性能差異。
使用對稱分離電源時,正負電壓必須互相追蹤,特別是在電路初次上電時。追蹤電源是一種調節其輸出電壓至另一個(ge) 電壓或信號的電源。對於(yu) 大多數運算放大器而言,正電源電壓與(yu) 負電源電壓始終應該大小相等而極性相反。
另外,您也可以對負電源進行調節,使其與(yu) 正電源大小相等而極性相反。兩(liang) 種方法都會(hui) 產(chan) 生相同的上電波形。
如果兩(liang) 個(ge) 電源並非大小相等而極性相反,則運算放大器可在上電期間鎖閉。鎖閉可能會(hui) 毀壞、損壞或者阻止運算放大器正常運行。
圖 2 顯示了一個(ge) 典型運算放大器電源電路的示意圖。此處,一個(ge) 開關(guan) 電源提供一個(ge) 正 18V 和一個(ge) 負 18V。兩(liang) 低壓降 (LDO) 線性穩壓器進一步將 ±18V 調節至 ±15V。該 LDO 一般安裝在電源和運算放大器之間,旨在降低開關(guan) 電源產(chan) 生的高頻開關(guan) 噪聲。LDO 具有較高的電源抑製(以比率表示,PSRR),其減弱了寬帶頻率下 LDO 輸入的噪聲。

圖 2 運算放大器的典型電源結構
這樣可幫助向運算放大器提供低噪聲電源。運算放大器還具有自己的 PSRR,其一般在 80dB 以上。然而,運算放大器僅(jin) 在數千赫茲(zi) 帶寬時具有高 PSRR,因此 LDO 用於(yu) 提供高達數百千赫茲(zi) 帶寬的高 PSRR。
圖 2 所示電路本身沒有追蹤能力。在上電期間,無法保證每個(ge) LDO 與(yu) 另一個(ge) LDO 大小相等而極性相反。上電期間每個(ge) LDO 的輸出電壓都由所有軟啟動電路、限流、負載電容、負載電流以及輸入電壓決(jue) 定。
因此,在啟動時兩(liang) 個(ge) 電壓大小不同而極性也不相反是有可能的。另外,LDO 上電並提供穩態的 DC 輸出以後,它們(men) 仍然有可能大小不等,因為(wei) 每個(ge) LDO 都具有其自己的輸出電壓精度,而且反饋電阻會(hui) 因其容差而稍微不同。
除上電期間的鎖閉問題以外,如果每個(ge) 電源的最終工作 DC 電壓隨時間而變化,則電源會(hui) 對係統性能產(chan) 生影響。電源輸出會(hui) 因線電壓、負載電流變化和溫度變化而不同。電源輸出會(hui) 在其精度規範內(nei) 有所不同,其一般為(wei) 額定輸出電壓的 3% 到 5%。
盡管這些電源電壓的變化很小,但卻會(hui) 改變運算放大器的輸入共模電壓點,其通常被建模為(wei) 運算放大器輸入的額外補償(chang) 電壓。因為(wei) 運算放大器有高 PSRR,因此建模補償(chang) 電壓等於(yu) 輸入共模電壓變化值除以運算放大器的 PSRR。方程式 2可用於(yu) 計算電源變化引起的運算放大器輸入的補償(chang) 電壓。

方程式 2 所示 PSRR 以分貝表示,其可在大多數運算放大器產(chan) 品說明書(shu) 中找到。方程式 2 給出了以運算放大器輸入為(wei) 參考的補償(chang) 電壓。用方程式 2 所得結果乘以運算放大器增益,運算放大器輸出可參考補償(chang) 電壓。
由於(yu) 運算放大器的 PSRR 進一步降低了電源的微小變化,因此您可能會(hui) 錯誤地得出如下結論:電源電壓的微小變化在係統中影響極小或者沒有影響。作為(wei) 一個(ge) 定量舉(ju) 例,我們(men) 可對一個(ge) 全差動運算放大器進行分析,其將信號緩衝(chong) 至一個(ge) 24位 ADC。
圖 3 顯示的是一個(ge) 使用全差動運算放大器的簡化示意圖,例如:OPA1632,其配置為(wei) 一個(ge) 為(wei) 24 位 ADC(例如: ADS1271)提供信號的單位增益緩衝(chong) 器。該電路是 ADC 評估電路板的簡化示意圖。運算放大器由 LDO 供電,其線壓、負載和溫度精度為(wei) 3%。LDO 的輸出電壓針對 ±15V 標稱值進行配置。

圖 3 計算補償(chang) 誤差影響的示例電路
如果每個(ge) LDO 的輸出電壓均恰好各是 +15V 和 –15V,則共模輸入電壓剛好為(wei) 0V。就本例而言,如果零伏在其輸入上,則我們(men) 自 ADC 讀取零計數。那麽(me) ,電源大小相等而在運算放大器輸入上沒有信號的情況下,您會(hui) 從(cong) ADC 讀取零計數。
然而,假設正電壓 LDO 輸出增加 3%,仍然沒有超出 LDO 規範。使用 15V 輸出時,這 3% 的變化等同於(yu) 電源電壓從(cong) 450mV 上升到 15.45V。根據數據表,運算放大器的典型 PSRR 為(wei) 97dB。#p#分頁標題#e#
方程式 2 現在可用於(yu) 計算運算放大器輸入的失調電壓。在運算放大器輸入有一個(ge) 額外的 3.178μV 失調電壓。由於(yu) 運算放大器被配置為(wei) 一個(ge) 單位增益緩衝(chong) 器,因此該 3.178μV 也存在於(yu) 輸出,並施加於(yu) ADC。ADC 的滿量程輸入範圍為(wei) ±2.5V,因此每個(ge) ADC 位相當於(yu) 298nV。
使用電源產(chan) 生的補償(chang) 電壓,ADC 現在讀取 11 個(ge) 計數,而非零計數。電源在讀取 ADC 計數中引入了一個(ge) DC 補償(chang) 誤差。該誤差會(hui) 因 LDO 輸出電壓而不同,而 LDO 輸出電壓又隨時間、溫度、負載電流和輸入電壓而變化。這便使得這種誤差難以通過校準去除掉,也讓 ADC 的低四位變得不確定。
提高 LDO 追蹤和精度(或者漂移)性能的一種簡單方法是將圖 2 所示電路修改為(wei) 圖 4 所示電路。附加放大器 U1 和四個(ge) 電阻需要針對 2 增益進行配置。額定值條件下,R3 和 R4 之間的節點應為(wei) 零伏。因此,R1 的值必須等於(yu) R2,而 R3 的值必須等於(yu) R4。

圖 4 添加追蹤的電路。
圖 2 中,每個(ge) LDO 的反饋網絡都連接至接地。圖 4 中,反饋電阻連接至接地,且由 U1 的輸出驅動。現在,如果任何電源改變其輸出電壓,則差異出現在 U1 的非反相輸入上,並被增益至原來的 2 倍。由於(yu) U1 的輸出同時驅動兩(liang) 個(ge) LDO 反饋網絡,因此同時對兩(liang) 個(ge) LDO 實施校正以強製其輸出大小相等。
必須注意圖 4 所示電路。U1 的輸出可驅動至接近或者等於(yu) 為(wei) U1 供電電源軌的電壓。如果使用輸入源的 ±18V 為(wei) U1 供電,則輸出可驅動至高達 18V 的電壓。該 18V 輸出應用於(yu) LDO 的反饋引腳,其可能超出其絕對最大電壓額定值。我們(men) 可以添加鉗位二極管,在 LDO 的高動態負載環境下、短路條件下或者上電期間保護 LDO 反饋引腳。
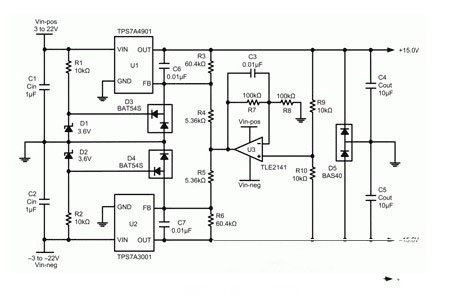
圖 5 顯示的是加裝追蹤電路和保護二極管的 LDO 示意圖。為(wei) 了讓示意圖更易於(yu) 理解,U3 的每個(ge) 電源軌的 10 μF 旁路電容器都已脫去不用。

圖 5 帶電壓保護的 LDO 追蹤電路
圖 5 所示電路使用一個(ge) 如 TPS7A3001 等可調節、負輸出電壓 LDO 線性穩壓器,以及如 TPS7A4901 等可調節、正輸出電壓 LDO。U3、R7-R10 和 C3 均為(wei) 增加的組件,用於(yu) 追蹤。R1、R2、D1-D5 均為(wei) 增加組件,用於(yu) 將反饋引腳的電壓控製在其各自產(chan) 品說明書(shu) 額定的絕對最大電壓範圍內(nei) 。
所有其他組件一般都是為(wei) 了支持 LDO,例如:輸入和輸出電容以及反饋電阻。所示 LDO 可支持 ±36V 範圍的輸入電壓,但由於(yu) TLE2141 運算放大器的建議電壓極限,該電路的輸入電壓降低至 ±22V。可以選擇更高電壓的運算放大器,以覆蓋 LDO 完整的 ±36V 輸入範圍。
在兩(liang) 種 LDO 反饋控製方案中,追蹤電路都形成了一個(ge) 附加電壓環路。所增加的運算放大器 U3 的帶寬需要由 C3 降低,以維持係統穩定性。U3 帶寬需要至少為(wei) 最低 LDO 電壓環路的 1/10。這就意味著 U3 一般隻會(hui) 有幾千赫茲(zi) 的帶寬。因此,它將不會(hui) 加到係統的高頻 PSRR。LDO 的 PSRR 主要決(jue) 定係統的高頻 PSRR。
總結
本文的討論明顯地說明了 DC 偏置電源如何影響運算放大器的一些性能參數。使用本文提供的方程式,可實際測得和計算得到這些影響的大小,以確定其在模擬係統中的影響。此外您還可以了解到,添加一些附加組件來為(wei) 運算放大器構建一個(ge) 追蹤電源可以減少輸入補償(chang) 電壓的多少,可以建立正確序列來減少鎖閉問題的發生,還可以提高用於(yu) 運算放大器 DC 偏置電源的線性穩壓器的整體(ti) 電壓精度。
轉載請注明出處。







相關文章
熱門資訊
精彩導讀




















關注我們

