摘要:
在較低的頻率下,可以相對輕鬆地檢查一個(ge) 簡單的放大器是否穩定,而評估一個(ge) 布局較為(wei) 複雜的電路的穩定性(或是否缺乏穩定性)的難度會(hui) 大得多。本文使用了一些常見的Pspice宏觀模型連同一些簡單的電路設計技巧來提高設計師的設計能力,確保其設計穩定並實用。
是什麽(me) 原因導致了放大器不穩定?
在相關(guan) 頻率下,當環路增益不轉變為(wei) 正反饋,則閉環係統就是穩定的。環路增益是一個(ge) 相量(這表示其同時有幅度和相位特征);當環路從(cong) 一個(ge) 完全正常的負反饋變成正反饋後發生的額外相移即是最常見的不穩定因素。環路增益的“相關(guan) ”頻率,一般出現在環路增益大於(yu) 或等於(yu) 0dB的地方。
參看圖1所示的放大器電路,當環路遭到破壞,通過測量信號在環路中傳(chuan) 播一次所產(chan) 生的相移,即可評估電路的穩定情況。下麵的例子示意了一種測量方法,使用了仿真軟件,運算放大器宏觀模型,及Pspice推薦的理想元器件。
高速低噪音跨阻放大器(TIA)穩定性示例
以一個(ge) 跨阻放大器(TIA)為(wei) 例通過示意其穩定性來闡述我們(men) 下述的例子。TIA在工業(ye) 領域和消費領域都有廣泛應用,比如LIDAR(激光探測及測距係統),、條形碼掃描器、工廠自動化等。設計師們(men) 遇到的挑戰是,在不會(hui) 造成衰減和老化的情況下,如何最大化信噪比,以獲得足夠的速度/帶寬來傳(chuan) 遞所需的信號。圖1即采用了LMH6629放大器的示意,它是一個(ge) 具有+10V/V最小穩定增益(COMP引腳連至電源)的超高速(GBWP= 4GHz)低噪音器件(0.69nV/RtHz)。LMH6629的補償(chang) (COMP)輸入可以連至VEE上,進一步把最小穩定增益降低到4V/V。
為(wei) 了保證壓擺率和帶寬(小信號和大信號)的最大化,在這個(ge) 例子裏麵,COMP引腳是接到VCC的。可獲得的帶寬跟放大器GBWP有直接的關(guan) 係,與(yu) 跨阻抗增益(RF)和光電二極管內(nei) 的寄生電容成反比。對於(yu) 給定的放大器需要一個(ge) 反饋電阻(RF),要確定這個(ge) 反饋電阻有一個(ge) 較為(wei) 簡單的方法,如圖2的曲線所示,在使用了LMH6629的情況下,總等效輸入電流噪聲密度“ini”曲線是剛好與(yu) RF成反比的。在這個(ge) 曲線裏,“in”是LMH6629輸入噪音電流,“en”是LMH6629輸入噪音電壓,“k”是波爾茲(zi) 曼常數,而“T”是用ºC表示的絕對溫度值。

圖1: 跨阻抗放大器
由圖1圖2得證,對於(yu) LMH6629,RF設定為(wei) 10k確保了最小的總等效輸入電流噪音密度ini,由此也可以得到最高的信噪比(SNR)。RF任意的增加,都將降低可獲得的最大速度,但信噪比不會(hui) 得到明顯改善。
是什麽(me) 使得一個(ge) 看起來很簡單的電路的穩定性分析變得如此複雜呢?主要原因是寄生元件的影響。圖1的電路,幾乎沒有跡象表明這個(ge) 電路會(hui) 是不穩定的,圖中所示的寄生元件“CD”是光電二極管固有的電容,可以按照光電二極管的位置和靈敏度來標定大小。R2是被用來消除LMH6629的輸入偏置電流產(chan) 生的偏移誤差,同時C2消除了R2的噪音。

圖2: 總等效噪音密度和反饋電阻
假設一個(ge) 額定光電二極管電容(CD)是10pF,圖1示意的電路的仿真響應如圖3所示,由此可以判斷出電路是不穩定的:其頻率響應曲線中大而尖的峰值即為(wei) 證明。在頻域內(nei) ,通過了解電路的相位裕度(PM)就可以確定電路的穩定性。為(wei) 了方便仿真,將光電二極管的電路等效為(wei) 一個(ge) 電流源。

圖3: TIA頻率響應示意電路的不穩定性
對於(yu) 一個(ge) 有經驗的用戶來說,當使用一個(ge) 相對大的反饋電阻RF而令係統不穩定時,即意味著需要查看反向運算放大器輸入的寄生電容,它即是振鳴和過衝(chong) 的原因。在環路中,該現象可稱為(wei) “過位移”。反向輸入寄生電容由光電二極管電容和LMH6629輸入電容組成。LMH6629的更寬頻帶令問題進一步惡化,更低的總輸入電容,足以引起過位移。對於(yu) 這種情況,最有效的補救方法是通過RF插入一個(ge) 容量適當的電容(CF)。
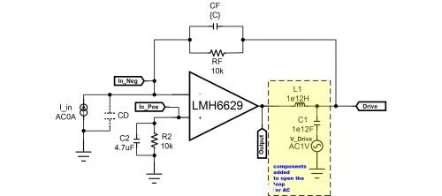
為(wei) 了找到這一現象中低相位裕度的誘因,需要全麵的筆頭分析,而基於(yu) 此除了反複實驗,人們(men) 沒有太多的選擇。有一個(ge) 更嚴(yan) 密的辦法,這個(ge) 辦法比起筆頭分析法要快得多,既不需要複雜的運算,也不會(hui) 有計算錯誤的可能。具體(ti) 地,即觀察電路在開環情況下的情況,從(cong) 而了解環路增益及相位情況。通過為(wei) 用戶提供了各種的理想元件,仿真為(wei) 用戶帶來高效工作的可能。
在圖4的仿真電路中,環路已經從(cong) AC(此處與(yu) 相位裕度有關(guan) )處被斷開,同時保持DC閉環,這樣即可建立操作點。在輸出的地方用一個(ge) 大的串聯電感(L1)和一個(ge) 大的並聯電容(C1)即可完成仿真。

圖 4: 為(wei) 了進行仿真,插入大 "L" 和 "C" 到AC處打開回路
驅動大電容(V_Drive)的交流源可以設定為(wei) 1V,在器件輸出端,仿真響應如圖5的LG函數所示。在圖5中的~0º低相位裕度對應了在圖3中看到的過閉環頻率響應峰值。為(wei) 了確保電路穩定性,對應的質量因數即相位裕度應該大於(yu) 45º。
備注:
1 在開始頻率響應仿真前,請確保將輸入電流源(在光電二極管位置)設定為(wei) AC 0”
2 結果顯示需將CF設定為(wei) 0pF
3 圖5中幅度用實線表示,相角用虛線表示
4 在相位裕度為(wei) 0dB時,相位裕度對應“LG 函數”的相角

圖5:開環曲線表明相位裕度不充分
為(wei) 了努力找到合適的補償(chang) 電容值來改善相位裕度,如圖6所示,我們(men) 可以用不同的CF值(圖4電路)和LMH6629開環增益曲線一起繪出噪音增益曲線。噪音增益是V(Drive)/V(In_Neg)。請注意LG的仿真低頻值要大於(yu) 0dB,因為(wei) LMH6629的宏觀模型包括了其差分輸入電阻。
大部分Pspice仿真器都允許使用圖6所示的“階躍參數”狀態,從(cong) 而進行多級仿真並顯示疊加的結果。其它仿真器可能有特定指令來實現此類同步仿真功能。CF的最佳值是噪音增益函數的極點,此時頻率的截距是LMH6629的開放環路增益曲線。由圖6所示,在本例中,CF= 0.25pF。
The optimum CF value is one which places a pole on the Noise Gain function at the frequency where it intercepts the LMH6629’s Open Loop Gain plot.
大於(yu) 0.25pF的更高CF值會(hui) 帶來帶寬損害,相應的如果CF低於(yu) 0.25pF,相位裕度又將不足。如果CF足夠高(本例中是7pF),噪音增益曲線可能在開環路曲線的截距低於(yu) 20dB。20dB是LMH6629的最低穩定增益。這種情況電路可能會(hui) 不再穩定或者放大器可能出現過頻尖響應峰值。因此,這裏就存在著一個(ge) 穩定範圍和最優(you) 值。

圖6: CF最優(you) 化噪音增益曲線
圖7所示的是當CF=0.25pF,頻率函數LG的結果曲線。在沒有CF的情況下,相位裕度從(cong) 原來的0º增加到61º。#p#分頁標題#e#

圖7: CF令開環曲線的相位裕度得到改善
找到最優(you) CF值後,可以重新查看初始的閉環配置(沒有大的電感和電容加入到LG和NG的研究中),在使用最優(you) 的CF值(此時是0.25pF)情況下可以得到階躍響應。圖8示意了不同的CF曲線,證實了CF值不管偏大或者偏小都會(hui) 造成電路的不穩定。同時,在額定振鈴的情況下,最優(you) CF值帶來了非常好的階躍響應,此時可能有一個(ge) 更長的振鈴和穩定時間。顯然,不管是0pF還是7pF,電路都是完全的不穩定狀態。正如圖6所預測的,因為(wei) 7pF的噪音增益和放大器開放環路增益曲線間截距頻率更高,因此,其振蕩頻率高於(yu) 0pF的振蕩頻率。

圖8: 不同CF對應的閉環階躍響應
具體(ti) 考量和實驗台檢測結果比較:
Pspice是一種基礎分析法,可以利用該工具來研究適當的補償(chang) 值,從(cong) 而通過仿真找到最佳的響應值,接下來就要在實驗台上驗證仿真結果。圖9即一個(ge) 實驗台的驗證設置示意圖。

圖9: TIA 補償(chang) 實驗台驗證設置
圖9實驗台設置的一些注釋:
a) 低電容值和實驗台優(you) 化:為(wei) 了降低有效電容值,把RA, RB串在一起並與(yu) CF鄰接,從(cong) 而可以使用一個(ge) 市場上容易找到的電容(>1pF)來得到皮可法拉以下的電容值,該值很難直接獲得。從(cong) 因式1+ RB/ RA可以知道,隻要RB << RF,該電路即可降低CF的等效電容值。此處設置可以得到一個(ge) 0.20pF的等效電容;選用這樣的設置是因為(wei) 0.25pF擬合值會(hui) 產(chan) 生過阻尼實驗台響應。實際電路板會(hui) 有一些附加的電感和電容值,這個(ge) 電感和電容值可以最小化,但是不能完全降低到0。因此,人們(men) 希望,通過實驗台測試優(you) 化仿真定位結果,特別是在用於(yu) 處理皮可法拉以下額定值時。當等效電容為(wei) 0.25pF時,檢測帶寬可以降至55MHz,而等效電容為(wei) 0.20pF時,檢測帶寬可以降低到70MHz。
b) 等效光電二極管實驗台設置:為(wei) 了方便測試,所示的(Rin, Cin以及CD)前端配置均允許使用標準的50實驗室設備來仿真光電二極管的性態。這裏CD(假設為(wei) 光電二極管電容)設定為(wei) 10pF。
圖10和圖11顯示的是結果頻率和在輸出端分別使用50源和負載端子時的階躍響應。如圖所示,-3dB帶寬時,頻率接近70MHz,沒有峰值。階躍響應曲線在上升階段和下降階段與(yu) 頻率響應相匹配,從(cong) 中可以看到過衝(chong) 最小化了,沒有振鈴,從(cong) 而可以確認電路已經獲得了恰當補償(chang) 。為(wei) 了對仿真觀察進一步核實,實驗台測試檢測了在沒有補償(chang) 電容時的峰值及直接經過RF時10pF電容產(chan) 生的全上升振蕩。

圖10: CF等效電容 = 0.2pF時測定頻率響應

圖11: CF等效電容 = 0.2pF時測定階躍響應
測量的結果證實是可靠的,準確補償(chang) 了70MHz的帶寬情況,符合方程式1中的理論值,該方程式中CIN是總的反向輸入電容值(包括二極管和運算放大器)。

方程式1: TIA理論帶寬
隻要打開環路,借助Pspice的迭代函數(即階躍函數),人們(men) 就可在很短的時間內(nei) ,更好地觀察、尋找最優(you) 補償(chang) 的方法,實現環路的穩定性。本文的例子充分說明了該方法的簡便和靈活性。當然,此例子並不意味著,所用到的運算放大器的宏觀模型必須精確參照此器件(包括輸入階段的寄生值),否則獲得的結果就會(hui) 遠不夠精確。這個(ge) 例子演示的技術並非僅(jin) 適用於(yu) TIA電路(這隻是選取出來的一個(ge) 具有代表性的例子),實際上這個(ge) 技術也可以用於(yu) 大部分的放大器電路上。
轉載請注明出處。







相關文章
熱門資訊
精彩導讀



















關注我們

