在電源係統中,MOSFET驅動器一般僅(jin) 用於(yu) 將PWM控製IC的輸出信號轉換為(wei) 高速的大電流信號,以便以最快的速度打開和關(guan) 閉MOSFET。由於(yu) 驅動器IC與(yu) MOSFET的位置相鄰,所以就需要增加智能保護功能以增強電源的可靠性。
UCD9110或UCD9501等新上市的數字電源控製器需要具備新型的智能型集成MOSFET驅動器的支持。電源設計人員仍然對數字電源控製技術心存疑慮。他們(men) 經常將PC的藍屏現象歸咎於(yu) 軟件衝(chong) 突。當然,這種爭(zheng) 議會(hui) 阻礙數字控製電源以及查找控製器故障期間功率級保護策略的推廣。這推動了不依賴數字電源控製器信號的具備功率級內(nei) 部保護功能的MOSFET驅動器的發展。

圖1:數字電源的典型實施方案。
圖1是數字控製電源的典型實施方案。圖中左側(ce) 數字電源控製器通常的工作電壓為(wei) 3.3V。由於(yu) 控製器設計中采用了數字低電壓處理方法,出於(yu) 對穩定性及噪聲的考慮,不能直接使用該數字控製器驅動MOSFET。控製器與(yu) 功率級之間的接口由MOSFET驅動器提供。通常由MOSFET驅動器接收PWM或數字控製器的輸出信號,然後將其轉換為(wei) 適於(yu) 高效開、關(guan) MOSFET的高電流信號。如果控製器信號受到幹擾或出錯,則普通MOSFET驅動器將無法提供任何保護功能。TI推出的UCD7K係列MOSFET驅動器將能夠保護功率級免受因幹擾驅動信號而導致的重大故障。MOSFET驅動器內(nei) 置的超高速電流感應比較器提供了功率級保護。圖2為(wei) 相關(guan) 結構圖。

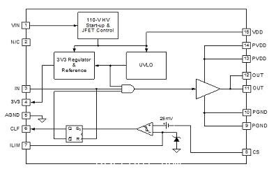
圖2:UCD7500 MOSFET驅動器結構圖。
集成的超快速電流限製功能
UCD7K MOSFET驅動器接收到來自數字控製器的邏輯電平輸入信號,然後將其轉換為(wei) ±4A的高電流MOSFET柵極驅動信號,並連接至功率級。該驅動器提供了具有可編程閾值及數字輸出電流限製標記的周期性電流限製功能,主機控製器通過監測電流標記,可以選擇合適的算法並得出所需的限流配置參數(Profile)。當出現數字係統不能及時針對故障做出響應的情況時(極少發生),該項快速(25ns)周期性電流限製保護功能就會(hui) 關(guan) 閉功率級。本地過電流保護功能的主要優(you) 點是,當數字控製器中的軟件代碼損壞或終止運行時,UCD7K器件能夠對功率級提供保護。如果控製器PWM輸出保持高電流,本地電流檢測電路將在出現過電流情況時關(guan) 閉驅動器輸出。係統很可能進入重試模式,因為(wei) 大多數DSP及微控製器均配備有板上看門狗、掉電複位等監控外設,可以在運行不正常時重新啟動器件。但是這些外設的反應速度通常較慢,無法保護功率級不受損壞。UCD7K的電流限製比較器為(wei) 功率級提供了所需的快速保護功能。
通過在電流限製(ILIM)引腳施加所需的閾值電壓,可在0.25V至1.0V的範圍內(nei) 隨意設置電流限製閾值。可以使用電阻分壓器或者數字控製器加數模轉換器來施加該電壓。在任何情況下,最大閾值電壓已在內(nei) 部限定為(wei) 1.0V,而外部電壓設定超過1.0V時無效,這就為(wei) D/A轉換器損壞時提供了另一種保護功能。
TrueDrive輸出架構
對於(yu) 快速開關(guan) 速度,UCD7K驅動器的輸出使用TrueDrive輸出架構,在開關(guan) 交換的“米勒”平坦區期間,該架構向MOSFET的柵極輸入±4A的額定電流。TrueDrive包含由雙極性管和MOSFET管並聯組成的上拉/下拉電路。
高電壓啟動JFET+精確參考
部件號第二位數字等於(yu) 或大於(yu) 5(如UCD7500、UCD7601)的UCD7K係列器件內(nei) 置有一個(ge) 110V啟動JFET,可與(yu) 48V通信總線電壓直接相連而無需外部電阻。JFET在啟動期間提供電流,當偏置繞組連接到VDD引腳得到足夠的工作電流時JFET將禁用。
UCD7K係列器件中還包含精度為(wei) 1%、電壓為(wei) 3.3V、電流為(wei) 10mA的線性穩壓器,該穩壓器在作為(wei) 參考電壓的同時又為(wei) 數字控製器供電。
轉載請注明出處。







相關文章
熱門資訊
精彩導讀



















關注我們

