高速轉換係統,尤其是電信領域的轉換係統,允許模數轉換器(ADC)輸入信號為(wei) AC耦合信號(通過利用變壓器、電容器或兩(liang) 者的組合)。但對於(yu) 測試和測量行業(ye) 而言,前端設計並非如此簡單,這是因為(wei) 除提供AC耦合能力之外,該應用領域通常要求輸入信號與(yu) DC耦合。設計可提供良好脈衝(chong) 響應和低失真性能(≥500MHz的DC頻率)的有源前端充滿挑戰。本文就適用於(yu) 高速數據采集的高性能ADC使用的模擬前端提供幾種設計思想和建議。

圖1:LMH6703頻響。
使用差分放大器是將高頻模擬信號與(yu) ADC的輸入相連的首選方法。因此,需要選擇的第一個(ge) 器件就是差分輸出運算放大器。選擇這類器件時,主要有兩(liang) 個(ge) 考慮因素:增益帶寬積和從(cong) 外部電壓設置運算放大器的共模輸出電壓的能力。這是因為(wei) 驅動ADC輸入的信號放大器將共模輸出電壓(VCMO)設置在最適合的ADC範圍內(nei) 是很重要的。如果不能滿足這些條件,ADC的性能會(hui) 隨著放大器的VCMO和ADC的最佳輸入共模電壓間不一致程度的增加而大幅降低。

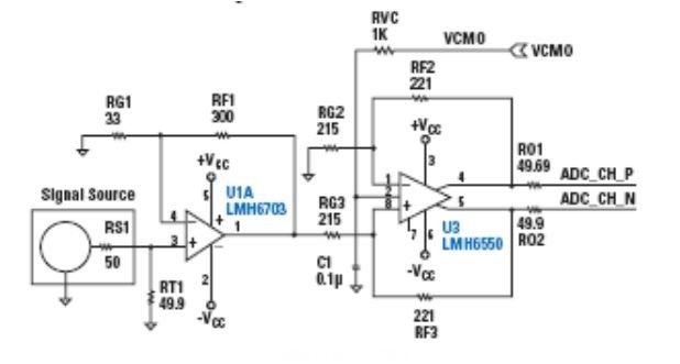
圖2:二級放大器電路圖。
寬帶差分運算放大器的主要劣勢在於(yu) 其增益通常都很有限,且其增益級別也許在內(nei) 部已經預設。根據應用的不同,可能需要為(wei) 設計添加前置放大器,從(cong) 而滿足必須的增益要求。
至於(yu) 前置放大器應該采用寬帶運算放大器,以滿足ADC的預期輸入頻率。對於(yu) 采樣速率高達1GSPS的係統而言,這等於(yu) 要求過采樣係統具有高達500MHz的輸入帶寬。
對於(yu) 與(yu) 大增益(如AV=10)一起工作並能保持這樣大的帶寬的運算放大器而言,其等同於(yu) 5GHz增益帶寬積(GBW)。由於(yu) 該架構固有的頻響和增益之間的直接折中,大多數的電壓反饋放大器都不能滿足該要求。然而,電流反饋放大器在這些參數中保持較好的關(guan) 係,因為(wei) 其性能通常由運算放大器電路內(nei) 的反饋電阻值決(jue) 定。運算放大器LMH6703非常適於(yu) 在增益設置為(wei) 1~10的高帶寬下工作。該器件可與(yu) 所選的差分放大器一起使用,從(cong) 而在高帶寬係統(如示波器和數據采集卡)中提供額外的增益要求。該放大器的頻響見圖1。

圖3:帶有擴展AC信號性能的係統頻響。
如果增益設置為(wei) 10且帶寬為(wei) 500MHz,則由圖1得到300歐姆的推薦反饋電阻(RF1)。
![]()
因此RG1(增益電阻)可選為(wei) 33歐姆。圖2是LMH6703和一個(ge) 差分放大器一起使用的電路實例。
除了需要具有合適的DC信號通道的固定增益級別的係統,該應用還需要一個(ge) AC耦合模式。這是因為(wei) DC信號通道通常受到輸入放大器所產(chan) 生的增益帶寬的限製。對於(yu) 數據采集器件或需要很寬的輸入帶寬和低失真的通信通道而言,我們(men) 需要采用AC信號通道。這可將輸入頻率上限擴展到DC信號通道容量以外。
解決(jue) 辦法有很多種,選擇哪種方法在很大程度上取決(jue) 於(yu) 最小的輸入頻率以及所需的高頻性能。對於(yu) 高頻下(≥200MHz)的最高AC性能而言,平衡/非平衡變壓器為(wei) 實現單端-差分轉換提供了解決(jue) 方案,因為(wei) 增加的信號失真很少。其折衷在於(yu) 平衡/非平衡變壓器是有損耗器件,會(hui) 小幅(-1~2dB)削弱信號,並且它們(men) 的低頻性能很差。通過使用單刀RF繼電器來將單端輸出信號從(cong) 前置放大器切換到差分放大器或平衡/非平衡轉換電路中,可以將平衡/非平衡耦合信號通道插入圖3所示的電路中。還需要另一個(ge) 單刀雙擲RF繼電器來將平衡/非平衡變壓器和差分放大器的輸出轉發到ADC輸入中。

圖4:198 MHz正弦波(由高速差分輸出運算放大器發送、由ADC08D500以500 MSPS的速率進行采樣)的FFT圖。
該電路很適於(yu) 高端測試和測量設備。但是,對於(yu) 成本敏感的應用,RF信號繼電器的成本造成了係統預算的負擔,特別是在需要多個(ge) 通道的情況下。因此低速係統選擇可用於(yu) AC耦合和DC耦合模式的差分輸出運算放大器會(hui) 很有利,從(cong) 而去除了平衡/非平衡轉換電路。特別適合於(yu) 該任務的放大器開始逐漸出現,並在逐漸提高帶寬和THD方麵的性能。
對於(yu) 8位1GSPS的轉換器而言,在500MHz下能夠提供-50dB THD值的、最小帶寬為(wei) 1GHz的差分放大器是很適合的。利用可以極大縮短前端設計時間的現成的運算放大器元件,可以從(cong) 高速ADC獲取較好的動態性能。在頻率上限處,放大器引起的SINAD損耗不超過3~4dB。圖4展示了198MHz輸入信號(由寬帶差分輸出放大器進行緩衝(chong) ,再由8位ADC以500MSPS的速率進行采樣)的FFT。該圖表明該放大器在該頻率下具有很低的2階和3階諧波失真,使得ADC采集到的信號的噪聲與(yu) 失真數值,能與(yu) 從(cong) 專(zhuan) 用AC耦合信號通道獲得的性能相當。
本文小結
放大器的性能在不斷得到提升,以提高帶寬並降低THD。隨著ADC進入GSPS範圍,我們(men) 就需要能夠與(yu) 這些轉換器接口的放大器。通過消除電路通道不僅(jin) 能夠降低係統成本,而且不會(hui) 犧牲係統的性能,並允許設計者以較低的成本實現較高的性能,同時縮短了前端電路的設計時間。
轉載請注明出處。







相關文章
熱門資訊
精彩導讀


















關注我們

