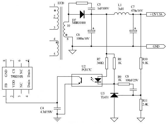
開關(guan) 電源的光耦主要是隔離、提供反饋信號和開關(guan) 作用。開關(guan) 電源電路中光耦的電源是從(cong) 高頻變壓器次級電壓提供的,當輸出電壓低於(yu) 穩壓管電壓是給信號光耦接通,加大占空比,使得輸出電壓升高;反之則關(guan) 斷光耦減小占空比,使得輸出電壓降低。旦高頻變壓器次級負載超載或開關(guan) 電路有故障,就沒有光耦電源提供,光耦就控製著開關(guan) 電路不能起振,從(cong) 而保護開關(guan) 管不至被擊穿燒毀。
通常光耦與(yu) TL431一起使用。下麵是led電源驅動芯片(開關(guan) 電源芯片)的部分電路。兩(liang) 電阻串聯取樣到431R端與(yu) 內(nei) 部比較器進行比較。然後根據比出的信號再控製431K端(陽極接光耦那一端)對地的電阻,然後達到控製光耦內(nei) 部發光二極管的亮度。(光耦內(nei) 部一邊是一發光二極管,一邊是一光敏三極管)通過發光的強度。控製另一端三極管的CE端的電阻也就是改變了led電源驅動芯片(開關(guan) 電源芯片)檢測腳的電流(1腳:電壓反饋引腳,通過連接光耦到地來調整占控比)。根據電流的大小,led電源驅動芯片(開關(guan) 電源芯片)就會(hui) 自動調整輸出信號的占空比,達到穩壓的目的。

以上芯片是一款高集成度、高性能的PWM+MOSFET 管二合一的電流型離線式開關(guan) 電源控製器。適用於(yu) 充電器、電源適配器、LED驅動電源等各類小功率的開關(guan) 電源。采用DIP8 封裝,無需加散熱器可輸出0~36W 的功率(加散熱可以做到更大)。電路結構簡單,成本低。具有完善的保護功能,包括過壓、欠壓、過溫、過載及短路等保護。固定振蕩頻率及抖頻功能,可以降低EMI。待機功率低,在待機時進入跳周期模式,符合“能源之星”等待機功耗標準要求。
轉載請注明出處。







相關文章
熱門資訊
精彩導讀



















關注我們

