為(wei) 什麽(me) 用20位DAC?
如上所述,驅動MRI係統梯度線圈所需的功率以兆瓦計。如果僅(jin) 以16位精度驅動一個(ge) 2 MW放大器,則1 LSB將相當於(yu) 最低30 W的步長!這就是需要使用更高分辨率DAC的原因。如果設計得當,20位DAC可以使係統性能達到2 W/LSB的精度水平。
梯度信號的頻率僅(jin) 有數百Hz,因此高穩定度、低短期漂移和低噪聲對於(yu) 滿足整體(ti) 要求是必需的。要設計一個(ge) 超低噪聲的低頻係統,必需仔細檢查所用的器件。濾波器會(hui) 增加噪聲和相移,因此所選的信號鏈器件必需能夠在接近DC的低頻頻段實現良好的直流性能和低噪聲。AD5791兼具高分辨率、高穩定度和低噪聲特性,堪稱這種應用的不二之選。
近觀AD5791
AD5791是一款單通道、20位、電壓輸出型DAC。為(wei) 實現高動態範圍,該器件必須采用高電源電壓工作,因為(wei) 電源電壓越高,則越容易遠離噪底。這對AD5791來說不是一個(ge) 問題,其電源電壓VDD的範圍是7.5 V至16.5 V,VCC的範圍是–7.5 V至–16.5 V。
該DAC的架構由一個(ge) 校準的電壓模式R2R梯形網絡組成。用於(yu) 構建轉換器內(nei) 核的薄膜電阻能夠提供出色的匹配能力和穩定度。為(wei) 實現高線性度,R2R電阻梯分為(wei) 兩(liang) 段。一個(ge) 14位R2R梯形網絡產(chan) 生低14位(S0至S13)。20位數字碼的其餘(yu) 高6位用來驅動一個(ge) 獨立的6位DAC,它控製低14位的基準電壓。這兩(liang) 部分共同構成一個(ge) 性能出色的乘法DAC主體(ti) 。圖3顯示了該器件中實現的R2R梯形結構。

圖3. AD5791中使用的R2R電阻梯主體(ti)
基準輸入電壓可在±10 V範圍內(nei) 選擇。由於(yu) 基準電壓範圍如此之寬,因此LSB電平最高可以達到20 µV。這有助於(yu) 轉換器保持20位(1ppm)的積分和微分非線性(INL和DNL),如圖4a/b所示。

圖4a. AD5791積分非線性 < ±0.6LSB

圖4b. AD5791微分非線性 < ±0.5LSB
除了出色的線性度性能外,其它重要特性包括:7.5nV/ѴHz的電壓噪聲密度、0.6µVp-p噪聲(0.1 Hz至10 Hz頻率範圍)和0.05ppm/°C的溫度穩定性。
MRI環路還需要考慮什麽(me) ?
在MRI梯度控製係統中,以高精度驅動線圈,響應通過一個(ge) 高性能接收通道進行測量。通常,環路的最弱部分決(jue) 定係統的最終性能。以前的係統采用多個(ge) 並聯的高分辨率DAC進行設計,對DAC輸出求均值可以降低誤差並提高絕對性能。AD5791在單個(ge) 器件中提供高精度1 ppm DAC功能,因此無需使用其它技巧來達到精度目標。然而,DAC不是信號鏈中的唯一器件,因此必須注意環路中的其它器件。
DAC提供無緩衝(chong) 的電壓輸出,DAC電阻為(wei) 3.4kΩ。電阻梯的約翰遜噪聲是7.5nV/ѴHz電壓噪聲密度的主要部分。為(wei) 了緩衝(chong) DAC輸出,需要一個(ge) 放大器來最終驅動係統中梯度放大器的高壓功率級。高頻噪聲很容易通過RC濾波器消除,但濾除低頻噪聲(通常用0.1 Hz至10 Hz的1/f噪聲表示)必然會(hui) 影響係統的直流性能。最大程度地消除低頻噪聲的最有效方法是使用一個(ge) 絕不會(hui) 引入這種低頻噪聲成分的電路。整個(ge) 係統的最大容許低頻噪聲誤差的指導標準是0.1 x 所需的LSB電平。對於(yu) 這一特定應用,基於(yu) 20µV的LSB電平,最大誤差為(wei) 2 µVp-p。最合適的放大器是AD8671,它是OP27/37的後續版本,1/f噪聲非常出色,僅(jin) 有77 nVp-p,對整個(ge) 信號鏈的噪聲貢獻極小。使用AD8671作為(wei) DAC基準輸入端的緩衝(chong) 放大器和DAC輸出級的緩衝(chong) 器時,係統僅(jin) 增加220nVp-p的噪聲。這一數值與(yu) DAC的0.8µVp-p噪聲貢獻相加,得到的噪聲電平遠低於(yu) 所需最大電平2.0 µVp-p。
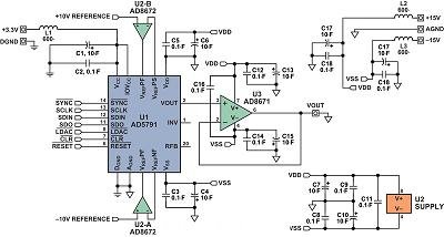
該應用的另一個(ge) 重要特性是係統的漂移性能。由於(yu) 信號是在低頻進行測量和控製,因此漂移被視為(wei) 低頻噪聲。單通道AD8671和雙通道AD8672也是推薦使用的放大器,能夠將漂移性能保持在所需範圍內(nei) 。單通道AD8671的最大溫漂為(wei) 0.5 µV/°C,這會(hui) 貢獻0.025 ppm/°C的額外輸出漂移,導致最終的總漂移為(wei) 0.125 ppm/°C。雙通道放大器AD8672的溫漂略有增加,原因是封裝的散熱條件不同以及功耗更大。如果需要進行額外的增益調整,建議使用低溫漂金屬箔電阻。最後但很重要的一點是,係統的精度不可能高於(yu) 其基準電壓的精度。現已出現內(nei) 置烘箱的基準電壓源,它可以保持溫度穩定,從(cong) 而消除溫漂。當係統的終極目標是最高性能時,應當考慮使用這種基準電壓源。圖5顯示了AD5791整個(ge) 輸出級的電路圖。

圖5. AD5791及所需的放大器
雖然本文重點討論MRI係統中用於(yu) 實現梯度控製的高分辨率輸出級,但該環路中的ADC信號鏈對於(yu) 滿足整體(ti) 性能要求也同樣重要。ADI公司提供一係列兼具高性能與(yu) 高輸出數據速率的24位Σ-Δ型轉換器。AD5791的配套芯片是AD776x係列,其輸出數據速率範圍是312kSPS至2.5MSPS,動態性能接近120 dB,與(yu) DAC輸出相輔相成。
總結
降低電源電壓、功耗、縮小封裝尺寸是芯片行業(ye) 的大勢所趨,這主要受消費電子的市場需求推動,便攜式和電池供電係統都要求小尺寸和低功耗。這一趨勢與(yu) 需求的增長相結合,迫使芯片製造商不得不考慮將資源投向何處。但如本文所述,也有例外。醫療保健、工業(ye) 、軍(jun) 事和航空航天應用仍然追求高性能和創新技術。ADI公司通過高分辨率、高性能20位DAC AD5791表明,在保證技術規格不打折扣的前提下,高集成度和小型化是可行的。AD5791屬於(yu) 全新係列的數模轉換器,它的推出再一次證明了ADI公司在該市場的全球領導地位。
轉載請注明出處。







相關文章
熱門資訊
精彩導讀



















關注我們

