1 引言
傳(chuan) 統的脈衝(chong) 激光電源雖然實現了非線性化,取代了老式的線性倍壓整流技術,使得整體(ti) 的轉換效率、體(ti) 積、重量及充放電時間等重要參數均有了較大的改善。另外, 非線性激光電源可靠性的不斷提高和產(chan) 品化,使得激光技術的應用又上了一個(ge) 新的台階。但是這種非線性激光電源仍然存在著工作頻率一直是在20kHz以下,不 能進一步提高的缺點,這樣,就導致了傳(chuan) 統的非線性激光電源的轉換效率、體(ti) 積、重量以及充放電時間等不能改善到理想的狀況。同時存在著令人十分煩噪的聲頻噪 聲。為(wei) 了解決(jue) 這些問題,我們(men) 設計和研製成功了一種工作頻率在100kHz的非線性脈衝(chong) 激光電源。
2 電路的組成
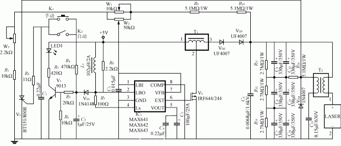
脈衝(chong) 激光電源的原理方框圖如圖1所示。它由觸發電路、主變換器電路和高壓充放電電路等三大部分組成。其電路原理圖如圖2所示。

圖1 脈 衝(chong) 激 光 電 源 的 原 理 方 框 圖

圖2 脈 衝(chong) 激 光 電 源 電 路 原 理 圖
3 電路的工作原理
3.1 觸發電路的工作原理
從(cong) 圖2可以看出,觸發電路部分主要是由觸發指示電路和觸發電路組成,具體(ti) 由IC1的LBI和LBO端,V1、LED、VD1以及K1和K2來完成,當變換 器通過變壓器T1、二極管VD2和VD3向電容器充電時,取樣電路(由R10、R9、W1、W2、W3、R1組成)將其充電電壓值反饋給IC1的LBI與(yu) VFB端,一旦電壓充到所需的電壓值時(大約為(wei) 1kV左右),這時LBI端的電壓值將大於(yu) 1.3V,LBO端就會(hui) 變為(wei) 高電平,V1導通,LED變亮,指示 出電壓已充到可以觸發的狀態。另外取樣電路將反饋信號還送入IC1的VFB端,若反饋信號的電壓值≥1.3V時,即刻關(guan) 斷變換器,使高壓維持到所需的值 上,觸發器件由高耐壓、大電流的汽車級的晶閘管BT151/800R來擔任。
3.2 主變換器的工作原理
主變換器電路主要是由IC1(MAX641/642/643)、變壓器T1以及V2等元器件組成的單端反激式升壓電路。其電路的核心部分為(wei) MAX641 /642/643,所以這部分電路的工作原理分析以及MAX641/642/643的技術參數及其應用請查閱文獻[1]。這裏隻給出高頻自耦升壓變壓器的 技術資料,以供同行們(men) 在製作時參考。鐵芯選用4kBEE型鐵氧體(ti) ,骨架選用與(yu) 鐵芯對應配套的EE19型立式骨架,其技術參數如圖3所示。

圖3 T1變 壓 器 的 技 術 參 數
3.3 充放電電路的工作原理
充放電電路主要是由電容C7∥C10、C8∥C11、C9∥C12、C13、R14、升壓變壓器T2等組成。當電容C7∥C10、C8∥C11、 C9∥C12被充到所設定的高壓值時,電容C13中的電壓也同時被充到所要求的電壓值(300V左右),這時閉合K1或K2,晶閘管V3被觸發導通,電容 C13中所儲(chu) 存的能量通過變壓器T2的初級繞組放電,使次級繞組感應出約10kV左右的高壓,將激光器中的氣體(ti) 電離。在電離的同時,電容器C7∥C10、 C8∥C11、C9∥C12中所儲(chu) 存的能量將這個(ge) 電離的過程維持到一定的時間,從(cong) 而就得了所需的激光脈衝(chong) 。
4 重要元器件的選擇及技術要求
1)儲(chu) 能電容由於(yu) 儲(chu) 能電容C7∥C10、C8∥C11、C9∥C12要在很短的時間內(nei) 為(wei) 激光器提供足夠大的能量,所以在選擇該電容時,除了要求其具有足夠 高的耐壓值(≥350V)以外,還必須要求其具有快速充電和放電的特性,即應選擇印有“PHOTOFLASH”的光閃電容。
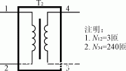
2)升壓變壓器升壓變壓器除了其初級繞組供電容C13放電,以使次級電壓升高到10kV以上外,還要滿足當氣體(ti) 被電離以後,通過次級繞組將電容 C7∥C10、C8∥C11、C9∥C12中的能量全部釋放給激光器,以便能夠激發出很強的激光束來。所以次級繞組既要匝數多,又要電阻很小,同時還要滿 足耐高壓的要求。變壓器磁芯選擇環形3kB的鐵氧體(ti) 材料,初級繞組選用1.0的聚四氟乙烯鍍銀高壓線繞製,次級繞組選用0.32的聚四氟乙烯鍍銀高壓 線繞製,鐵芯磁環選用外徑35,內(nei) 徑12,厚度10的軟磁鐵氧體(ti) 。其技術參數如圖4所示。

圖4 T2升 壓 變 壓 器 的 技 術 參 數
3)MAX641/642/643選擇時幾點說明
(1)MAX641輸出的PWM信號驅動V2所輸出的方波幅度為(wei) 5V;
(2)MAX642輸出的PWM信號驅動V2所輸出的方波幅度為(wei) 12V;
(3)MAX643輸出的PWM信號驅動V2所輸出的方波幅度為(wei) 15V。
轉載請注明出處。







相關文章
熱門資訊
精彩導讀



















關注我們

