激光由於(yu) 其具有很好的單色性、相幹性、方向性和高能量密度等特性,隨著技術的進步,日益廣泛地被應用於(yu) 各類製造服務中,精密激光正不斷地滲透入傳(chuan) 統加工中。傳(chuan) 統的打孔方法在許多場合已不能滿足需求,如在堅硬的碳化鎢合金上加工直徑為(wei) 幾十微米的小孔;在硬而脆的紅、藍寶石上加工幾百微米直徑的深孔等,用常規的機械加工方法無法實現。而激光束的瞬時功率密度高達108W/cm2,可在短時間內(nei) 將材料加熱到熔點或沸點,可以很容易地在上述材料上實現打孔。與(yu) 電子束、電解、電火花和機械打孔相比,激光打孔質量好、重複精度高、通用性強、效率高、成本低及綜合技術經濟效益顯著。激光精密打孔已經達到很高的水平,可以加工直徑從(cong) 20um到80um的微孔,並且其直徑與(yu) 深度之比可達1:80。激光束還可以在脆性材料如陶瓷上加工各種微小的異型孔如盲孔、方孔等,這些都是普通機械加工無法做到的。
精密激光製造是新興(xing) 的加工方法,正在滲透入傳(chuan) 統製造中,逐步替代和突破傳(chuan) 統的製造方法,未來發展空間巨大。激光技術應用是當今全球發展最快、最活躍的高技術產(chan) 業(ye) 之一,在傳(chuan) 統製造領域,如汽車、電子、電器、航空、冶金、機械等製造領域,激光正在替代傳(chuan) 統的機械、化學等加工工藝,實現對金屬和非金屬材料的切割、焊接、表麵處理、鑽孔以及微加工等。與(yu) 此同時,隨著激光加工技術的不斷進步以及工業(ye) 化生產(chan) 的不斷升級,激光加工領域不斷拓寬,作為(wei) 新的應用領域,高科技材料(如單晶矽、不易加工的金屬等)的應用增長迅速,其中的激光應用銷售市場也在快速增長,在工業(ye) 生產(chan) 中應用範圍越來越廣,激光在工業(ye) 生產(chan) 中的應用還包括:大規模集成電路的光刻技術,印刷電路板打孔技術,鍾表零件製造與(yu) 首飾加工等領域。
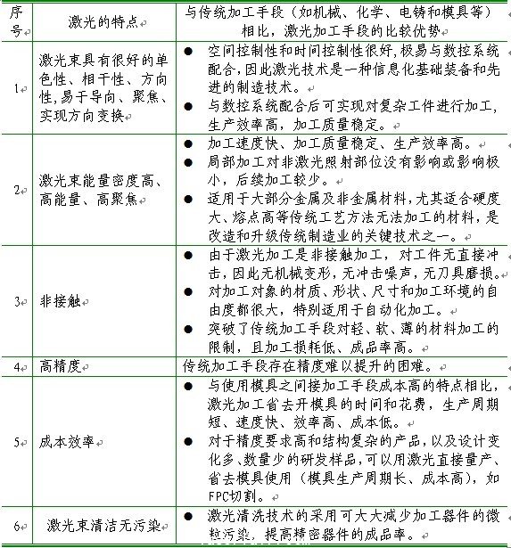
激光製造比傳(chuan) 統製造的優(you) 勢:

社會(hui) 分工越來越細,專(zhuan) 業(ye) 化程度越來越高,是曆史發展的必然趨勢。企業(ye) 競爭(zheng) 優(you) 勢的大小主要是由生產(chan) 要素中最薄弱的要素來決(jue) 定,企業(ye) 要將每個(ge) 要素都做到最好是不現實的,世界上沒有一個(ge) 全能企業(ye) 。現代企業(ye) 專(zhuan) 注於(yu) 把內(nei) 部資源集中在最具核心優(you) 勢項目上,而把非優(you) 勢項目外包,這是提升競爭(zheng) 優(you) 勢的有效路徑。業(ye) 務外包已成為(wei) 當今全球新一輪產(chan) 業(ye) 革命和轉移中不可逆轉的必然趨勢。精密激光製造和服務外包必要性主要體(ti) 現在:
第一、減少浪費性競爭(zheng) 。生產(chan) 精密激光加工產(chan) 品不僅(jin) 要求投入大量的資金用於(yu) 購買(mai) 激光加工設備,同時由於(yu) 應用技術性強還要配備相關(guan) 的專(zhuan) 業(ye) 技術人員。通過將精密激光製造外包,可以節省大量資金和人力投入。
第二、獲得規模經濟。通過協作外包建立大規模專(zhuan) 業(ye) 化分工體(ti) 係,可以從(cong) 規模經濟中獲得經濟效益,使各參與(yu) 分工的單位分享規模經濟帶來的利益。
第三、降低企業(ye) 成本。相對於(yu) 機械、電化等傳(chuan) 統的加工手段,精密激光加工設備價(jia) 值高昂,外包有利於(yu) 提高加工設備的利用率,降低加工成本。大企業(ye) 可以通過生產(chan) 一體(ti) 化來降低生產(chan) 成本,但是分工過細又會(hui) 使一體(ti) 化的成本上升。當大企業(ye) 的市場交易成本小於(yu) 一體(ti) 化成本時,大企業(ye) 往往通過分工協作方式,將部分業(ye) 務外包,通過市場交易來滿足自己所需的服務或中間產(chan) 品,從(cong) 而降低企業(ye) 的總成本。
從(cong) 國外多年應用的實際情況來看,精密激光製造和服務專(zhuan) 業(ye) 化程度和外包比例較高,這是和現代製造業(ye) 社會(hui) 分工專(zhuan) 業(ye) 化、規模化、標準化相吻合,也是市場經濟充分競爭(zheng) 的必然結果。精密激光製造投資大,技術要求高,精密激光製造需求一般通過外包方式來實現,精密激光製造和服務專(zhuan) 業(ye) 化是一種有效的經營模式,由此催生了一批專(zhuan) 業(ye) 從(cong) 事精密激光製造和服務的企業(ye) ,帶來了精密激光製造和服務行業(ye) 的出現和發展。
精密激光製造和服務行業(ye) 的發展趨勢
1、專(zhuan) 業(ye) 化精密激光製造和服務是未來激光行業(ye) 的發展方向
由於(yu) 人們(men) 對器件尺寸的要求越來越小,物理尺寸也越來越小,需要精度更高、加工速度更快、加工尺寸越小的技術出現,激光是最有競爭(zheng) 力的技術之一。諾貝爾物理學獎獲得者Richard Feynman早在50年代末就曾預言,製造技術將沿著從(cong) 大到小的途徑發展,即用大機器製造出小機器,用這種小機器又能製造出更小的機器,並由此在微小尺度領域製造出一代代的批量加工工具。科學技術的革命證實了Feynman的預言。微電子技術的出現就是最有說服力的例子,從(cong) 集成到大規模集成到超大規模集成技術的迅猛發展中,已經顯示出未來的製造技術必將沿著“越來越小”的方向進軍(jun) 。20世紀把電子技術的主要功能高度集成在一起,形成了世紀標誌的高技術產(chan) 業(ye) ,並滲透到人類活動的各個(ge) 領域。21世紀則是多門學科的集成技術,即把微電子、微光學、微機械以及傳(chuan) 感器、執行器的信號處理單元集成在一起的微納製造和微係統技術。微納製造技術與(yu) 功能微係統將成為(wei) 21世紀高新技術與(yu) 產(chan) 業(ye) 的裏程碑,其發展將使人類在認識和改造自然的能力上達到一個(ge) 新的高度,導致人類生活和社會(hui) 物質文明及科學技術的巨大變革。精密加工正是這種需要下發展起來的,精密激光製造和服務是未來製造的發展方向。
2、我國精密激光製造和服務的滲透率還很低,發展空間巨大。
精密激光加工技術屬於(yu) 高精尖技術,需要對光學、材料學、機械、電子自動化等多門學科進行綜合應用。激光加工係統與(yu) 計算機數控技術相結合,成為(wei) 優(you) 質、高效和低成本的加工生產(chan) 手段,對傳(chuan) 統工業(ye) 尤其是裝備製造業(ye) 的改造和技術提升發揮著越來越重要的作用。
目前,我國產(chan) 業(ye) 領域對精密激光應用的認識還比較缺乏,精密激光加工的應用推廣還很不足,精密激光的行業(ye) 滲透率還很低,巨大的應用市場有待開發。根據《fun88官网平台產(chan) 業(ye) 發展的對策和措施》調查,國外已建立有約5000個(ge) 激光加工站,而我國現隻有120個(ge) 左右的激光加工站或加工中心,具有很大的發展潛力。
加工手段升級、世界製造業(ye) 重心向中國轉移以及環境保護是推動我國精密激光加工市場需求快速增長的三大驅動力。在精密激光製造與(yu) 服務業(ye) ,SMT模板製造中激光加工法已替代原有的化學蝕刻法,精密金屬零件、激光成型、HDI鑽孔正由於(yu) 激光技術的應用而在加工方麵取得新的突破。
3、精密激光製造和服務行業(ye) 是個(ge) 新興(xing) 的行業(ye) ,正處於(yu) 成長初期。
精密激光製造和服務行業(ye) 是新興(xing) 的行業(ye) ,精密激光製造和服務行業(ye) 有技術先於(yu) 市場,技術引導市場的特征,隨著激光技術的發展,越來越多的激光製造技術應用於(yu) 傳(chuan) 統製造中,激光製造技術正不斷地替代和突破傳(chuan) 統的製造技術。激光製造和服務正在廣度和深度方麵不斷地滲透到傳(chuan) 統製造中,行業(ye) 發展前景相當廣闊。目前激光製造和服務行業(ye) 正在逐步形成並不斷地發展壯大過程中,經過幾年的積累,目前正處於(yu) 生命周期中的成長初期
與(yu) 此同時,隨著激光加工技術的不斷進步以及工業(ye) 化生產(chan) 的不斷升級,激光加工領域不斷拓寬。精密激光正不斷地替代和突破傳(chuan) 統製造,每替代或突破一項傳(chuan) 統製造方法,都將帶來精密激光應用的發展,隨著越來越多的替代和突破,精密激光製造業(ye) 將呈現跨越式增長,未來發展空間巨大。#p#分頁標題#e#
精密激光製造業(ye) 跨越式發展圖:

轉載請注明出處。








相關文章
熱門資訊
精彩導讀


















關注我們

