8月2日,材料學網注意到工信部網站公布了首批增材製造典型應用場景名單。
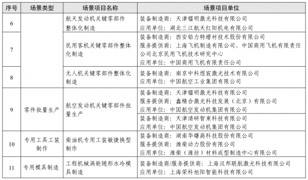
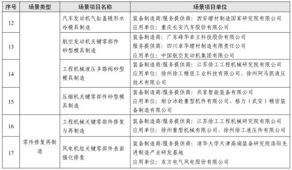
涉及的應用場景包括:複雜結構產(chan) 品輕量化設計、產(chan) 品原型快速試製、多材料結構一體(ti) 化製造、複雜結構產(chan) 品整體(ti) 化製造、零件批量生產(chan) 、專(zhuan) 用工具工裝製作、專(zhuan) 用模具製造、零件修複再製造、消費品批量定製生產(chan) 、醫療植入物定製、修複體(ti) 製作、診療輔助器具製作、個(ge) 性化矯正器具打印、細胞/組織/器官打印、建築設施整體(ti) 製造、文物複刻展示。涵蓋包括工業(ye) 、醫療、建築、文化在內(nei) 的四領域36項。
知名裝備製造商包括:西安鉑力特、湖南華曙高科、上海漢邦聯航、重慶摩方精密、南京中科煜宸、南京铖聯、天津鐳明激光、天津清研智束、廣東(dong) 峰華卓立、共享智能裝備、上海盈普、廣州雷佳、蘇州中瑞、江蘇徐工、廣州邁普、珠海賽納、武漢必盈、中國科學院沈陽自動化研究所、廣州賽隆等。
知名應用單位包括:中國航天科技集團、中國航空發動機集團、中國航空工業(ye) 集團、中國電子科技集團、中國商飛、重慶長安汽車、濰柴、李寧(中國)、匹克(中國)、北京大學第三醫院、中南大學湘雅醫院、空軍(jun) 軍(jun) 醫大學唐都醫院、北京協和醫院、陸軍(jun) 軍(jun) 醫大學西南醫院、中國人民解放軍(jun) 總醫院、首都醫科大學宣武醫院等。
材料學網注意到,這些裝備製造/服務商多在各自的領域獨樹一幟,如鉑力特在航空航天金屬增材製造領域處於(yu) 龍頭地位,華曙高科專(zhuan) 精於(yu) 金屬與(yu) 尼龍粉末床技術與(yu) 設備的產(chan) 業(ye) 化,漢邦科技推動金屬3D打印對傳(chuan) 統製造業(ye) 的變革,南京铖聯專(zhuan) 注於(yu) 齒科3D打印;應用單位也均在不同領域起到模範帶頭的作用,如三大航空、航天集團是3D打印技術應用最領先的領域,北醫三院、唐都醫院等則在醫療3D打印應用方麵備注矚目,匹克體(ti) 育在消費品3D打印領域方麵積極主動。根據筆者在工信部查詢到的相關(guan) 資料,擬入選的增材製造典型應用場景名單進行公示如下:








3月23日,工信部發布相關(guan) 通知指出,為(wei) 貫徹落實《中華人民共和國國民經濟和社會(hui) 發展第十四個(ge) 五年規劃和2035年遠景目標綱要》,推動增材製造更好服務經濟社會(hui) 發展,工業(ye) 和信息化部近日組織征集增材製造典型應用場景,形成可複製可借鑒的成果,引導用戶單位與(yu) 增材製造企業(ye) 加強合作,研發應用更加適配行業(ye) 需求、更加先進適用的增材製造專(zhuan) 用材料、裝備和應用技術解決(jue) 方案。
5月,美國拜登政府提出了旨在推動美國3D打印及製造業(ye) 發展的“AM Forward計劃”。該計劃不僅(jin) 僅(jin) 是為(wei) 了推動美國中小企業(ye) 生產(chan) 3D打印產(chan) 品,更希望此舉(ju) 能夠提高美國製造業(ye) 的競爭(zheng) 力。計劃要求美國的一些最大的製造商承諾從(cong) 規模較小的企業(ye) 采購更多3D打印部件。大型企業(ye) 還承諾幫助培訓相關(guan) 中小企業(ye) 的員工,並協助製定通用的研發和認證標準。通用航空、雷神公司、西門子能源、洛克希德·馬丁和霍尼韋爾均同意參與(yu) 該計劃。
工信部於(yu) 更早時間推出的應用場景征集計劃旨在將3D打印技術在國內(nei) 多個(ge) 領域取得更進一步的應用與(yu) 發展,其鼓勵在相關(guan) 領域運用安全可控的新材料、新裝備和新方案,縮短研製周期、改善產(chan) 品性能、降低製造成本、節約材料能耗、提升生產(chan) 效率,形成可複製可推廣的增材製造新業(ye) 態新模式。相關(guan) 參與(yu) 單位也均在所屬領域處於(yu) 領頭羊的地位,能夠分享應用經驗,無疑將實際促進技術的落地應用。
轉載請注明出處。







相關文章
熱門資訊
精彩導讀



















關注我們

