-
如何解決PLC控製係統抗幹擾問題?(一)
1.概述 隨著科學技術的發展, PLC 在 工業(ye) 控製 中的應用越來越廣泛。PLC 控製係統 的可靠性直接影響到工業(ye) 企業(ye) 的安全生產(chan) 和經濟運行,係統的抗幹擾能力是關(guan) 係到整個(ge) 係統可靠運行的關(guan) 鍵。...
2012-12-01 -
工控組態軟件實現高壓變頻器監控係統的設計與應用(二)
3 變頻器監控係統的硬件組成 圖1 變頻器監控係統組成示意圖 變頻器監控係統主要由工控機、打印機、變頻控製櫃(主要包括plc、模擬量輸入輸出模塊、開關(guan) 量輸入輸出模塊、光纖觸發模塊、...
2012-11-28 -
工控組態軟件實現高壓變頻器監控係統的設計與應用(一)
1 引言 隨著微型計算機技術和自動控製技術的不斷進步,許多領域中都引入了計算機自動檢測與(yu) 控製技術,而且隨著各領域中研究內(nei) 容的不斷深入與(yu) 發展,對計算機自動測控係統的要求也越來...
2012-11-28 -
機床產品數控化將帶動plc應用需求
機床行業(ye) 在保持了近些年來的高速增長後,開始出現衰退現象,其中普通機床的影響尤為(wei) 明顯,庫存開始增加,而數控機床的影響稍微少一些,從(cong) 而給這個(ge) 行業(ye) 重新洗牌。而機床產(chan) 品數控化高...
2012-11-23 -
縱觀全局看我國PLC市場
市場規模與(yu) 增速 從(cong) 整年市場變化來看, 2011 年中國 plc 市場呈現前高後低走勢。 plc 市場受益於(yu) 金融危機後的市場繼續回暖以及地震造成的囤貨影響,在上半年一路高歌,而從(cong) 下半年開始,整個(ge) ...
2012-11-23 -
工控機生產應用將呈現新特征
伴隨著計算機技術和 自動化 技術日新月異的發展,中國經濟社會(hui) 整體(ti) 自動化、信息化水平的進程也正在加快。而作為(wei) 計算機技術和自動化技術相融合的一種產(chan) 品,近年 工控 機生產(chan) 自身已經取...
2012-11-22 -
DSP在無刷直流電機控製中的應用簡介(二)
從(cong) 理論上來看,直流無刷電動機的速度和轉矩控製主要依據如下的轉矩和反電動勢工程計算方程 其中,N為(wei) 直流無刷電動機定子每相線圈數,為(wei) 轉子的長度,r為(wei) 轉子的內(nei) 徑,B為(wei) 轉子的磁通密度...
2012-11-21 -
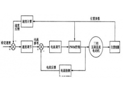
DSP在無刷直流電機控製中的應用簡介(一)
1、概述 本文采用TI公司推出的240XDSP作為(wei) 無刷直流電機全數字控製核心,組成的伺服係統隻需要很少的係統元件。TMS320F240X是美國TI公司推出的高性能16位數字信號處理器(DSP),是專(zhuan) 門為(wei) 電機的數...
2012-11-21
排行榜
編輯推薦
關注我們









