21 世紀是一個(ge) 信息化的社會(hui) ,大量的信息傳(chuan) 送需要大容量的係統波分複用(WDM)技術。WDM 技術的實現使得光纖到戶已不再是遙不可及的夢想。WDM 係統不僅(jin) 僅(jin) 能使係統的容量成倍增長,而且可以利用波長完成路由和交換等功能。按照ITU-T 標準,各信道中心波長間隔Df 為(wei) 100GHz (0.8nm),全波窗口可以同時容納425 路波長信道,總傳(chuan) 輸容量可達4.25Tb/s以上。雖然WDM 網絡的帶寬可以滿足每個(ge) 用戶的需求,但是係統的波長數目仍然大大少於(yu) 實際的節點數目和用戶數目。這就使得不同地點的發射機向同一目的地以同一波長發送信號 時,在很多節點的多個(ge) 波長上的交換信號會(hui) 發生衝(chong) 突。解決(jue) 上述問題的關(guan) 鍵技術就是利用波長轉換技術。
本文所要闡述的波長轉換器主要基於(yu) DFB 激光器,將1310nm 的光信號轉換為(wei) 1550nm的光信號。通過調節溫度改變並穩定激光器波長,使普通DFB 激光器達到DWDM 激光器的要求。
1 係統概述
波長轉換即為(wei) 波長的再分配和再利用以解決(jue) 交叉連接中的波長競爭(zheng) ,有效地進行路由選擇,降低網絡的阻塞率,從(cong) 而提高網絡的靈活性和可擴展性,同時也 有利於(yu) 網絡的運行、管理和控製,以及通道的保護倒換。雖然全光交換網都已開始出現,但在波長轉換這一技術上,人們(men) 似乎還沒有完全找到一種全光的解決(jue) 方案。 這就必然涉及到O/E和E/O之間的轉換。
在光網絡體(ti) 係發展的諸多關(guan) 鍵中,首先是超大容量信息載入技術的實現,Tb/s 級信息比特量的傳(chuan) 輸將成為(wei) 發展光網絡的起點,目前(2.5~10)Gb/s 的單信道傳(chuan) 輸容量是最經濟的選擇方案。Tb/s 級超大信息容量的傳(chuan) 輸必須采用複用技術。波長的精確度和高度的穩定性是DWDM 技術對光子源器件最重要、最基本的要求。
其對波長轉換器的基本要求是:轉換速度要快(至少對2.5Gb/s 的信息流能夠響應);對光信息流的各種傳(chuan) 輸格式是透明的;有較寬的轉換範圍;對輸入信號光功率要求不太高;偏振敏感度小;啁啾噪聲低等。波長變換要求對偏 振不敏感,不因傳(chuan) 輸中受環境影響引起的偏振態變化導致傳(chuan) 輸質量的下降。
本波長轉換器信號格式是調頻模擬信號。分為(wei) 接收、發射和溫控3 個(ge) 模塊,可以工作在-5ºC~+65ºC 的環境溫度中。
2 模塊設計
2.1 接收模塊
接收模塊主要用於(yu) 接收1310nm 波長的光信號,並將其可靠而又高效地轉換為(wei) 發射模塊所需要的差分電壓信號。
光電探測器PTCM965 是一個(ge) 同軸型高速銦镓砷化合物(InGaAs)Pin/Tie 組件,用於(yu) 將接收到的1310nm 波長光信號轉換成差分電壓信號並從(cong) DOUT+、DOUT-兩(liang) 個(ge) 引腳輸出。
Vitesse公司的VSC7961芯片是一個(ge) 高速限幅放大器,具有對最高達3.125Gb/s的SONET/SDH和光通道器件進行信號損耗偵(zhen) 測、輸出偏移修正、輸出靜噪、低供電電流和快速的上升/下降時間等特點。VSC7961的輸入電壓為(wei) 5mV~1200mV,其輸出(PECL)上升/下降 時間為(wei) 90ps~120ps。
圖1 接收模塊的電路設計
2.2 溫控模塊
為了穩定半導體激光器的發射功率和波長,我們采用TEC 對半導體激光器進行恒溫控製。這個溫控係統包括熱沉、TEC、散熱器和溫控電路等部分。熱沉包括一個用來監測溫度的負溫度係數的熱敏電阻。熱沉、TEC、散熱器構成溫控係統的機械部分。
溫控電路由專用的溫控芯片和外圍電路組成。由於DFB 激光器的兩個最主要的技術特點都是通過控製溫度來實現的,所以溫控係統顯得尤為重要。
2.2.1 熱電製冷器(TEC)的選擇
TEC 的選擇與溫控電路的設計必須要以熱流量為基礎。熱流量可以通過melcor 公司的一個專用軟件AZTEC 方便地計算出來。參數設置如圖2 所示,計算得到的熱功率為6.76W。熱功率與絕緣材料和厚度也很有關係。我們用的電壓為5V,所以TEC 上的壓降在3~4V 左右。考慮到貼片器件的承受能力,電流控製在2~4A。最後選擇melcor 公司的DT3-4。
圖2 熱流量的計算
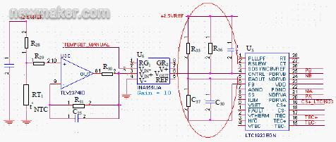
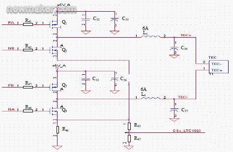
溫控采用了linear 公司的LTC1923EGN 芯片。該芯片是一個脈寬調製器,特地為TEC器件單雙向的驅動電路研製,其典型的溫度設定精度可以達到0.1°C。LTC1923 采用開關方式通過控製圖3 所示的H 型橋電路來控製TEC 的製冷與製熱。當PA 和NA 開通的時候,PB和NB 關閉,電流正向流過TEC;反之,反向流過TEC。R75 為取樣電阻,取樣得到的差分電壓反饋給LTC1923。
如果TEC 的壓降為3.5~4V,電流為3.5~4A,則電流回路上其他器件的壓降總和為1~1.5V,電阻為0.25~0.4Ω。所以場效應對管的電阻和應該在 0.15~0.3Ω 之間。所選擇的D15P05(P 管)和FRU3103(N 管,可以與R3303 互換)的參數如下:

圖3 H 型橋電路
圖4 溫控基本電路
另一方麵,通過圖5 所示得預設定電壓電路,將預設定電壓與目標溫度一一對應,通過調節可變電阻VR2 來改變溫度設定值。其作為INA155UA 的基準比較電壓成為INA155UA的另一電壓輸入值。INA155UA 是一個放大器,通過懸空其RG1,RG2 腳,使其工作在10 倍的增益。當被測溫度與設定溫度不一致時,INA155UA 的2 個輸入引腳電壓值,其輸出信號將輸入到LTC1923 的誤差信號放大器輸入腳。#p#分頁標題#e#
圖5 預設定電壓電路
圖6 激光器驅動電路
VR1 用來設定輸出平均功率;R13 用來設定最大調製電流;R14 用來設定最大偏置電流;R10 和激光器的電阻之和為25Ω 的時候,電路的性能最佳;R11 和C5 用來吸收反射回來的電流,可以改變這兩個元件的值使激光器輸出性能最佳;輸入信號采用直流耦合的方式, R1、R2、R8、R9 構成耦合匹配網絡。
3 結束語
通過波長轉換器的設計,使接收到的1310nm 波長的光信號轉化為波長控製精度高的1550nm 波長的光信號。整個波長轉換器模塊功耗低、集成度高,緩解了係統的散熱問題,與利用光收發模塊來實現波長轉換相比又降低了成本,能夠廣泛應用於DWDM 係統中。
參考文獻
1 Govind P.Agrawal.Fiber-optic communication system(2nd ed).New York.1997.
2 張宏.DWDM 係統光發射機溫度控製電路的優化設計.電子設計應用,2003.3 月
3 MAXIM,MAX3869 Evaluation Kit,2002
4 VITESSE, VSC7961 Data Sheet,2003(end)
轉載請注明出處。







相關文章
熱門資訊
精彩導讀



















關注我們

