采用1V DC供電,僅(jin) 需單節電池,充電回路僅(jin) 需4個(ge) 電阻和2個(ge) LED指示燈,且可使用USB對鎳氫電池充電。該芯片可廣泛應用於(yu) 電動剃須刀、理發器、電動牙刷等小型家電的設計和應用中。
SX8121簡介
SX8121是隻需1V供電的馬達和LED控製器,它可以通過一個(ge) 按鍵的操作進入激活、返回休眠狀態或者定時(10分鍾或者永不超時,通過第1腳上的電平高低選擇),超時後自動重啟。當SX8121處於(yu) 激活狀態時,它將設置MOTOR控製管腳至高電平或者低電平(由POLARITY管腳控製)來控製馬達的開關(guan) ,同時在LED控製腳上輸出43KHz的脈衝(chong) 用以控製LED。
當外部供電電壓高於(yu) 0.6V時,SX8121開始控製其I/O管腳的狀態。當外部直流電源的電壓VDD高於(yu) 鎳氫電池的滿充電壓時(典型值1.41V),有一個(ge) 輸出管腳(NIMH)變成低電平,反之則為(wei) 高電平,它可以用於(yu) 充電控製。在不同的電壓下,芯片工作於(yu) 不同模式,如圖1所示。

圖1 不同電壓下SX8121的工作模式
當電池的電壓高於(yu) 0.6V~0.7V時,SX8121進入安全模式,此種模式下所有管腳處於(yu) 高阻狀態,這保證了電池接入時芯片的安全啟動。當電池電壓低於(yu) 0.9V時處於(yu) 低電壓模式,芯片將不會(hui) 對接在BUTTON管腳上的按鍵操作出任何響應。MOTOR管腳和LED管腳均處於(yu) 關(guan) 閉狀態,芯片每秒鍾檢測一次電池電壓VDD,當VDD高於(yu) VON(典型值1.05V)時立即進入激活或休眠狀態。芯片根據POLARITY管腳上的電平高低決(jue) 定(上電過程中)當VDD高於(yu) VON時芯片處於(yu) 激活還是休眠狀態,此時芯片將會(hui) 對BUTTON管腳電平的高低變化進行響應,並在激活和休眠狀態之間進行切換。
SX8121根據供電電壓的高低自動切換工作模式,有效防止了電池電量不足時過度放電和泄露,延長了電池和馬達的使用壽命。
典型應用——單節電池供電的電推剪設計
由圖1可知,當VDD高於(yu) 0.95V時,SX8121就會(hui) 對BUTTON管腳上的電平變換作出響應——MOTOR管腳(根據POLORITY的高低)輸出對應的高低電平,這一特性非常適合於(yu) 用於(yu) 馬達的開關(guan) 控製。為(wei) 了驗證SX8121驅動馬達的能力,特別設計了所需較大力矩的電推剪作為(wei) 參考,得益於(yu) SX8121的低電壓工作特性,該電推剪僅(jin) 需1節1.5V的幹電池或鎳氫電池即可正常工作。
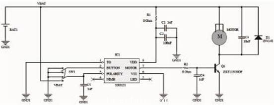
單節電池非充電式電推剪設計
對於(yu) 非充電路的設計,隻需將NIMH管腳處於(yu) 懸空的狀態,通過BUTTON來控製MOTOR管腳的輸出,從(cong) 而控製馬達旋轉或關(guan) 閉。
圖2為(wei) 該非充電式電推剪原理圖。SX8121所需的外圍元器件非常少,設計非常簡單。圖3為(wei) PCB和電推剪實物,由於(yu) SX8121本身尺寸很小(SOIC-8封裝),且外圍器件較少,所以PCB尺寸很小(包含開關(guan) 僅(jin) 2.6cm×1.6cm)。該SX8121控製板連接電池和馬達,並通過開關(guan) 來控製馬達的啟動或關(guan) 閉。

圖2 單節幹電池驅動的電推剪原理圖

圖3 PCB及電推剪實物
圖4是將開關(guan) 至於(yu) ON的位置,插拔電池時電池電壓和輸出電流以及SX8121的MOTOR管腳電壓的變化。插入電池正常啟動後,MOTOR管腳輸出高電平,通過三極管輸出大約1.1A的電流,而啟動瞬間的峰值則超過2A,如圖5所示。

圖4 放入和取出電池時電壓和電流變化

圖5 啟動前後的電流變化
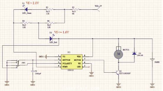
充電式電推剪設計
當電池電壓低於(yu) 1.41V時,NIMH管腳輸出高電平,反之則輸出低電平。利用這個(ge) 特性可以對鎳氫電池進行充電控製。圖6為(wei) 可充電式電推剪原理圖,充電回路僅(jin) 需2個(ge) LED(紅色和綠色各一個(ge) ,作為(wei) 充電指示燈)和4個(ge) 電阻(R1~R4)。正常工作時,VDD_5V與(yu) 外部5V直流電斷開,此時的工作模式與(yu) 非充電式電推剪完全一樣。當需要對電池充電時,將VDD_5V接上外部的5V直流電(可通過USB adaptor接到電腦的USB接口),此時紅色LED(D2)亮,綠色LED(D1)熄滅。大約100mA電流通過NIMH到VDD對鎳氫電池進行充電。當電池電壓達到1.41V時NIMH管腳變成低電平(約500mV),紅燈熄滅,綠燈點亮,充電完成。

圖6 充電式電推剪原理圖
考慮到1200mAh的典型容量,單節滿充的鎳氫電池大約可以維持電推剪連續運行40分鍾左右。電池滿充約需12小時左右。
圖7為(wei) 充電式電推剪SX8121控製板的PCB,因為(wei) 充電回路簡單,外圍器件較少,其尺寸非常小。

圖7 充電式電推剪PCB
測試表明,單節鎳氫電池驅動的剃須刀在穩定運行時耗電流也在1.1A左右,
所需的力矩與(yu) 電推剪相當。
結論
與(yu) 傳(chuan) 統的兩(liang) 節電池驅動的方案相比,SX8121僅(jin) 需1節電池即可控製馬達的驅動,控製電路不需要MCU。SX8121自帶的電池電壓檢測功能非常適合於(yu) 充電回路的設計,且有效防止了電池過度放電和泄露。
SX8121不僅(jin) 可以定時,還可以對鎳氫電池進行充電。其輸出電流和力矩足夠驅動剃須刀、電推剪、電動牙刷等日常小型電器。除了作為(wei) 馬達驅動器,還可作為(wei) LED驅動應用在LED手電筒等日常照明設備上。作為(wei) 一鍵控製的馬達驅動芯片,SX8121設計十分簡單,BOM成本很低,非常適合於(yu) 小型電動設備和家電的設計和應用。
轉載請注明出處。







相關文章
熱門資訊
精彩導讀



















關注我們

