-
交流伺服主軸驅動係統在數控加工中心上的應用(二)
圖3為(wei) 主軸驅動係統的連接電路。MDS-A-SPJA係列主軸驅動器上共有9個(ge) 強電接線端子和3個(ge) 信號電纜插座CN1,CN2,CN3。9個(ge) 強電接線端子分別為(wei) :AC 220V三相電源進線R,S,T,交-直-交變頻主回路的直流...
2011-11-18 -
交流伺服主軸驅動係統在數控加工中心上的應用(一)
主軸驅動係統是數控機床的大功率執行機構,其功能是接受數控係統(CNC)的S碼速度指令及M碼輔助功能指令,驅動主軸進行切削加工。數控加工中心對主軸有較高的控製要求,首先要求在大力矩...
2011-11-18 -
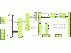
基於PC的開放式多軸運動控製係統開發
運動控製技術的發展是製造自動化前進的旋律,是推動新的產(chan) 業(ye) 革命的關(guan) 鍵技術。運動控製器已經從(cong) 以單片機或微處理器為(wei) 核心的運動控製器和以專(zhuan) 業(ye) 芯片(ASIC)作為(wei) 核心處理器的運動控製器,發...
2011-11-18 -
施耐德電氣打造高性能運動控製解決方案
全球能效管理專(zhuan) 家施耐德電氣日前宣布,LMC058運動控製器自年初上市以來,獲得業(ye) 內(nei) 客戶一致好評,LMC058基於(yu) 施耐德新一代SomachineTM軟件平台,將以其更強的運算能力、更大的存儲(chu) 空間為(wei) 用戶帶...
2011-11-18 -
基於運動控製卡的噴塗機控製係統設計
近年來,隨著電子技術特別是電子計算機的廣泛應用,麵向工業(ye) 自動化控製的數控係統的研製和生產(chan) 已成為(wei) 高技術領域內(nei) 迅速發展起來的一門新興(xing) 技術,它的發展使機械化和自動化有機的結合...
2011-11-18 -
我國工業運動控製技術不斷發展
計算機技術和微電子技術的快速發展,推動著工業(ye) 運動控製技術不斷進步,出現了諸如全閉環交流伺服驅動係統、直線電機驅動技術、可編程計算機控製器、運動控製卡等許多先進的實用技術...
2011-11-18 -
高精度激光直寫數字伺服濾波器的設計
激光直寫(xie) 技術是一種近年來應用廣泛的超精密加工技術。該技術是一種利用強度可變的激光束,在基片表麵實施有規則的高精度掃描。在掃描過程中,光刻基片隨載物平台而運動。因此影響光...
2011-11-15 -
基於DSP NNC-PID的電液位置伺服控製係統設計
在汽車製造過程中,大量應用電液位置伺服式機械手(焊裝、噴漆)、機床(衝(chong) 、壓)以及其他加工裝置。電液位置伺服係統具有功率大、響應快、精度高的特點,這就要求控製係統不僅(jin) 有良好的定...
2011-11-15
排行榜
編輯推薦
關注我們









