現在的閥門大多為(wei) 機電一體(ti) 化設計,能通過電路係統對閥門進行自動化控製;電路係統實現對閥門開度的控製、反饋與(yu) 調節,並做到精確無誤定位,其重點在於(yu) 閥門位置的精確反饋和執行機械設計的運行,這也是機電一體(ti) 化綜合設計中的難點。同樣,在機械手臂應用中,比如在對底座、大臂、小臂或者多軸的係統控製中,需要實時檢測它們(men) 的位置信息,並將其位置傳(chuan) 送到控製中心進行處理;機械手臂的位置檢測器,要求小尺寸,以便能更好的安裝。
在閥門控製和機械手臂的控製中,在斷電之後的上電,不需閥門和手臂的運動,就能檢測到閥門和手臂的位置信息。做到這點則需要一套完整的絕對值編碼器,同時在計量範圍和精度方麵更有優(you) 勢。AVAGO多圈絕對值編碼器AEAT-84AD係列,很適用於(yu) 上述應用中,其優(you) 點在於(yu) 尺寸小,無需電池保留位置信息,上電能立刻檢測位置信息。
安華高AEAT-84AD產(chan) 品介紹
1,多圈絕對值編碼器

AEAT-84AD采用透射方式、檢測多圈絕對值的光電編碼器,其基本組成是光電發射管、光電檢測以及6或者7個(ge) 齒輪組成的模塊。目前提供12位或者14位分辨精度;小尺寸的直徑為(wei) 55mm,高度為(wei) 12.2mm;工作溫度可在-40度到125度;旋轉速度可達到12,000/分鍾;提供2×4的信號和電源連接。與(yu) ASAS-7000配合工作,可以通過高達30位的絕對值編碼輸出。
產(chan) 品能很好的應用於(yu) 半導體(ti) 自動化,工業(ye) 縫紉機,機器人,閥門控製等。
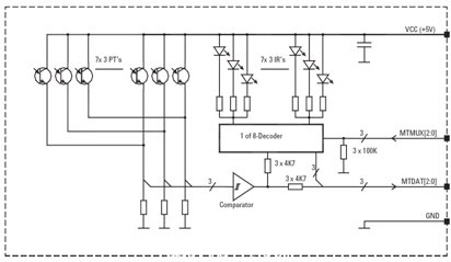
2,功能框圖

通過多路選擇信號MTMUX[2:0],讀出每個(ge) 齒輪對應的三位信號數據MTDAT[2:0]。對於(yu) 7個(ge) 齒輪組的輸出,則有7組三位數據可供讀出,可以通過查找表的方式,或者簡單計算的方法得到14位的格雷碼輸出。對應6個(ge) 齒輪組的輸出,轉換的格雷碼則為(wei) 12位。
閥門控製中的應用
在機電一體(ti) 化的閥門設計中,控製器根據要求或者上端輸入的命令,控製電機執行閥門控製,並且通過絕對值編碼器進行位置反饋給控製器,形成一個(ge) 閉環的控製係統,能很好的實現閥門開度的控製、反饋與(yu) 調節。該係統中,不需要電池或者存儲(chu) 部件保留閥門的位置信息,在係統加電後可直接獲取閥門的開度信息,而不需要閥門執行機械的額外運動。
該多圈絕對值編碼器模塊,分辨率高,可靠性高,抗幹擾能力強,而且電壓範圍也達5V。模塊尺寸較小,安裝方便快捷,為(wei) 整個(ge) 閥門的機械設計和電路設計提供簡便,使智能電動閥門設計成為(wei) 可能。

機械手臂中的應用

一般來說,每一維的機械手臂位置信息的反饋,都需要一路編碼器提供反饋。高精度機械手臂的應用中,比如半導體(ti) 自動化的機械手臂,還可以考慮與(yu) ASAS-7000配合工作,最高可提供高達30位的多圈位置信息,為(wei) 機械手臂的精確控製提供必要的反饋信息。對於(yu) AEAT-84AD,能檢測出每分鍾12,000轉的運動信息,反應非常靈敏;可以通過讀取的位置信息,計算得到機械手臂的運動速度等參數。對於(yu) 多維機械手臂的運動位置,在上電時可以由主控製器讀取,這對於(yu) 增量式的編碼器有很大的優(you) 勢。
對於(yu) 機械手臂的設計,AEAT-84AD高精度,高靈敏度,小尺寸,模塊化設計等優(you) 點,能更好的應用於(yu) 其中。
在多圈光電絕對值編碼器應用中,由於(yu) 其位置信息不需要電池供電或其他的儲(chu) 存,在係統上電後便能方便的讀取,這些優(you) 點是增量編碼器所不能比擬的。其高精度,高靈敏度,快速反應,小尺寸,模塊化設計等優(you) 點,能很好的應用在閥門控製、機械手臂、高精度位置控製部件中。
提示:該編碼器的設計中,需要避免灰塵汙染,盡量做到密閉。
轉載請注明出處。







相關文章
熱門資訊
精彩導讀



















關注我們

